| Category | ID | Term | DB Object | Evidence | Organism | Reference |
|---|---|---|---|---|---|---|
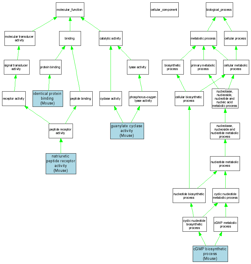
| Molecular Function | GO:0004383 | guanylate cyclase activity | MGI:97372 | IDA | Mouse | MGI:MGI:2682104|PMID:14514678 |
| Molecular Function | GO:0042802 | identical protein binding | MGI:97372 | IPI | Mouse | MGI:MGI:2682104|PMID:14514678 |
| Molecular Function | GO:0016941 | natriuretic peptide receptor activity | MGI:97372 | IDA | Mouse | MGI:MGI:2682104|PMID:14514678 |
| Biological Process | GO:0006182 | cGMP biosynthetic process | MGI:97372 | IDA | Mouse | MGI:MGI:2682104|PMID:14514678 |