| Category | ID | Term | DB Object | Evidence | Organism | Reference |
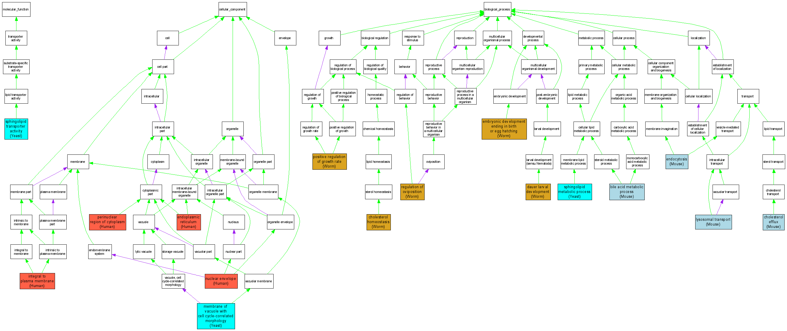
| Molecular Function | GO:0046624 | sphingolipid transporter activity |
S000005927 | IMP | Yeast | SGD_REF:S000075552|PMID:14970192 |
| Cellular Component | GO:0005783 | endoplasmic reticulum |
O15118 | IDA | Human | PMID:12554680 |
| Cellular Component | GO:0005887 | integral to plasma membrane |
O15118 | IDA | Human | PMID:10821832 |
| Cellular Component | GO:0000329 | membrane of vacuole with cell cycle-correlated morphology |
S000005927 | IDA | Yeast | SGD_REF:S000074185|PMID:14562095 |
| Cellular Component | GO:0000329 | membrane of vacuole with cell cycle-correlated morphology |
S000005927 | IDA | Yeast | SGD_REF:S000086645|PMID:16138904 |
| Cellular Component | GO:0005635 | nuclear envelope |
O15118 | IDA | Human | PMID:12554680 |
| Cellular Component | GO:0048471 | perinuclear region of cytoplasm |
O15118 | IDA | Human | PMID:12554680 |
| Biological Process | GO:0008206 | bile acid metabolic process |
MGI:1097712 | IMP | Mouse | MGI:MGI:3692034|PMID:16374838 |
| Biological Process | GO:0033344 | cholesterol efflux |
MGI:1097712 | IMP | Mouse | MGI:MGI:3706212|PMID:17148552 |
| Biological Process | GO:0042632 | cholesterol homeostasis |
MGI:1097712 | IMP | Mouse | MGI:MGI:3692034|PMID:16374838 |
| Biological Process | GO:0042632 | cholesterol homeostasis |
O15118 | IDA | Human | PMID:12719428 |
| Biological Process | GO:0042632 | cholesterol homeostasis |
WBGene00003561 | IMP | Worm | WB:WBPaper00004161|PMID:10801441 |
| Biological Process | GO:0040024 | dauer larval development |
WBGene00003561 | IGI | Worm | WB:WBPaper00004161|PMID:10801441 |
| Biological Process | GO:0009792 | embryonic development ending in birth or egg hatching |
WBGene00003561 | IMP | Worm | WB:WBPaper00027756|PMID:16845399 |
| Biological Process | GO:0006897 | endocytosis |
MGI:1097712 | IMP | Mouse | MGI:MGI:3045820|PMID:15078881 |
| Biological Process | GO:0007041 | lysosomal transport |
MGI:1097712 | IMP | Mouse | MGI:MGI:3040794|PMID:15071184 |
| Biological Process | GO:0040010 | positive regulation of growth rate |
WBGene00003561 | IMP | Worm | WB:WBPaper00004161|PMID:10801441 |
| Biological Process | GO:0046662 | regulation of oviposition |
WBGene00003561 | IMP | Worm | WB:WBPaper00004161|PMID:10801441 |
| Biological Process | GO:0006665 | sphingolipid metabolic process |
S000005927 | IMP | Yeast | SGD_REF:S000075552|PMID:14970192 |