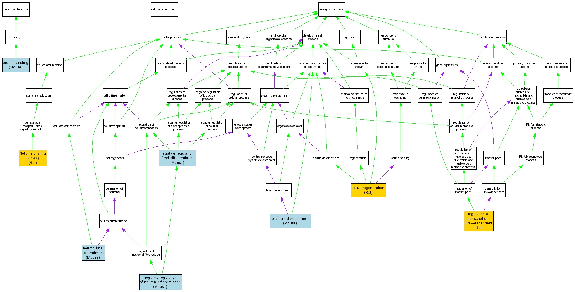
| Category | ID | Term | DB Object | Evidence | Organism | Reference |
| Molecular Function | GO:0005515 | protein binding |
MGI:99460 | IPI | Mouse | MGI:MGI:1347427|PMID:10551863 |
| Biological Process | GO:0030900 | forebrain development |
MGI:99460 | IGI | Mouse | MGI:MGI:3604921|PMID:16120638 |
| Biological Process | GO:0045596 | negative regulation of cell differentiation |
MGI:99460 | IMP | Mouse | MGI:MGI:3529381|PMID:15064243 |
| Biological Process | GO:0045665 | negative regulation of neuron differentiation |
MGI:99460 | IMP | Mouse | MGI:MGI:3529381|PMID:15064243 |
| Biological Process | GO:0048663 | neuron fate commitment |
MGI:99460 | IGI | Mouse | MGI:MGI:3604921|PMID:16120638 |
| Biological Process | GO:0007219 | Notch signaling pathway |
RGD:620761 | IDA | Rat | RGD:632418|PMID:11925448 |
| Biological Process | GO:0006355 | regulation of transcription, DNA-dependent |
RGD:620761 | IDA | Rat | RGD:625426|PMID:11971902 |
| Biological Process | GO:0042246 | tissue regeneration |
RGD:620761 | IEP | Rat | RGD:1581404|PMID:16118793 |