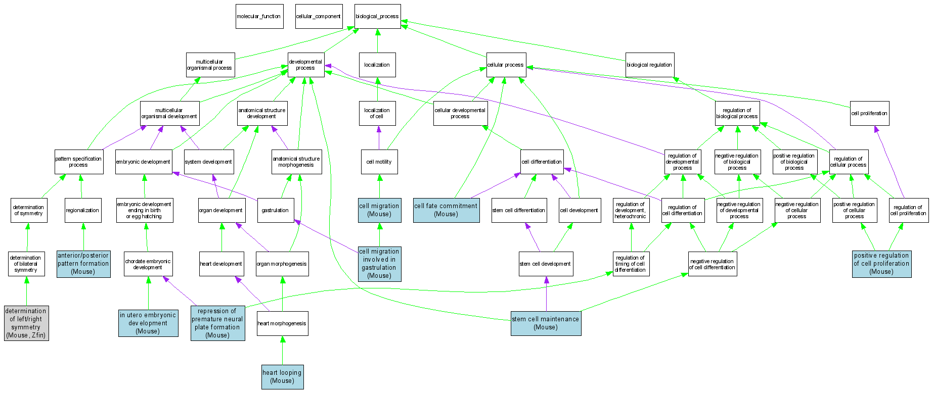
| Category | ID | Term | DB Object | Evidence | Organism | Reference |
| Biological Process | GO:0009952 | anterior/posterior pattern formation |
MGI:97359 | IMP | Mouse | MGI:MGI:3056019|PMID:15302604 |
| Biological Process | GO:0009952 | anterior/posterior pattern formation |
MGI:97359 | IMP | Mouse | MGI:MGI:3042338|PMID:15004567 |
| Biological Process | GO:0009952 | anterior/posterior pattern formation |
MGI:97359 | IGI | Mouse | MGI:MGI:3624254|PMID:16496285 |
| Biological Process | GO:0045165 | cell fate commitment |
MGI:97359 | IMP | Mouse | MGI:MGI:2667288|PMID:12842913 |
| Biological Process | GO:0016477 | cell migration |
MGI:97359 | IMP | Mouse | MGI:MGI:3056019|PMID:15302604 |
| Biological Process | GO:0042074 | cell migration involved in gastrulation |
MGI:97359 | IDA | Mouse | MGI:MGI:3042338|PMID:15004567 |
| Biological Process | GO:0007368 | determination of left/right symmetry |
MGI:97359 | IDA | Mouse | MGI:MGI:2652200|PMID:12642485 |
| Biological Process | GO:0007368 | determination of left/right symmetry |
MGI:97359 | IDA | Mouse | MGI:MGI:2654412|PMID:12654299 |
| Biological Process | GO:0007368 | determination of left/right symmetry |
MGI:97359 | IMP | Mouse | MGI:MGI:2387223|PMID:12231623 |
| Biological Process | GO:0007368 | determination of left/right symmetry |
MGI:97359 | IGI | Mouse | MGI:MGI:3055649|PMID:15466485 |
| Biological Process | GO:0007368 | determination of left/right symmetry |
MGI:97359 | IGI | Mouse | MGI:MGI:3624254|PMID:16496285 |
| Biological Process | GO:0007368 | determination of left/right symmetry |
ZDB-GENE-030219-1 | IMP | Zfin | ZFIN:ZDB-PUB-031103-19|PMID:14576439 |
| Biological Process | GO:0007368 | determination of left/right symmetry |
ZDB-GENE-030219-1 | IMP | Zfin | ZFIN:ZDB-PUB-070813-9|PMID:17678853 |
| Biological Process | GO:0007368 | determination of left/right symmetry |
ZDB-GENE-030219-1 | IGI | Zfin | ZFIN:ZDB-PUB-040405-3|PMID:15084459 |
| Biological Process | GO:0007368 | determination of left/right symmetry |
ZDB-GENE-030219-1 | IMP | Zfin | ZFIN:ZDB-PUB-051012-8|PMID:16207761 |
| Biological Process | GO:0001947 | heart looping |
MGI:97359 | IGI | Mouse | MGI:MGI:3624254|PMID:16496285 |
| Biological Process | GO:0001701 | in utero embryonic development |
MGI:97359 | IMP | Mouse | MGI:MGI:3511374|PMID:15485907 |
| Biological Process | GO:0008284 | positive regulation of cell proliferation |
MGI:97359 | IMP | Mouse | MGI:MGI:3042338|PMID:15004567 |
| Biological Process | GO:0002085 | repression of premature neural plate formation |
MGI:97359 | IMP | Mouse | MGI:MGI:3640721|PMID:16678814 |
| Biological Process | GO:0019827 | stem cell maintenance |
MGI:97359 | IGI | Mouse | MGI:MGI:3057068|PMID:15505202 |
| Biological Process | GO:0019827 | stem cell maintenance |
MGI:97359 | IMP | Mouse | MGI:MGI:3640721|PMID:16678814 |