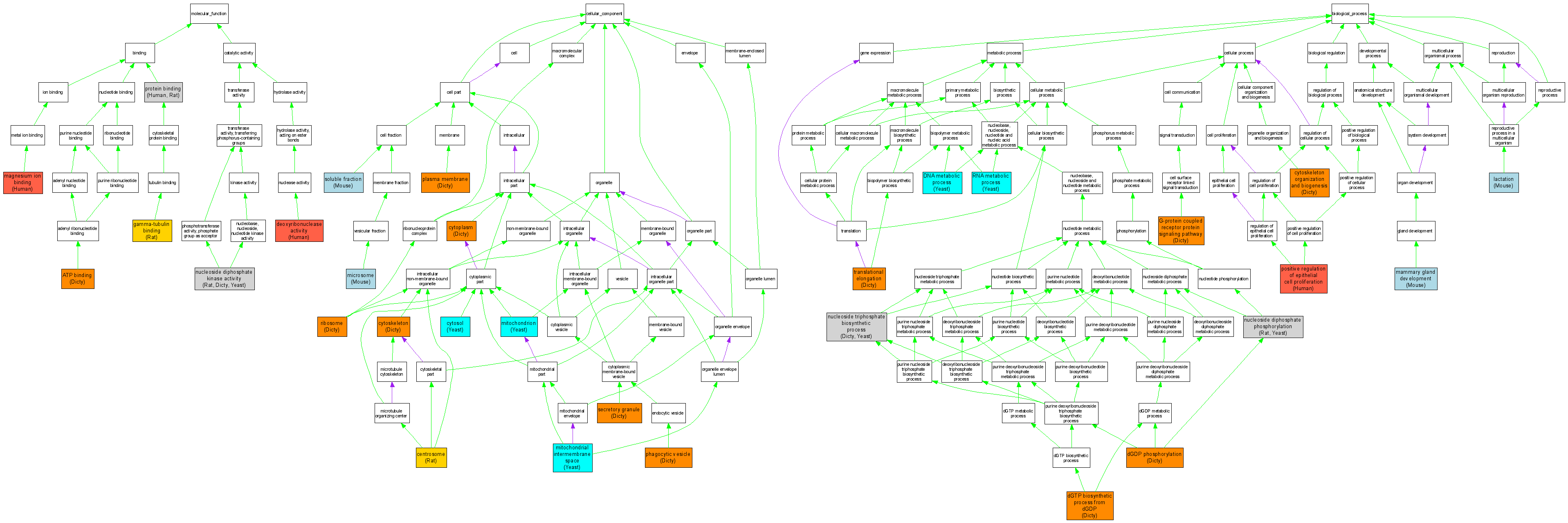
| Category | ID | Term | DB Object | Evidence | Organism | Reference |
| Molecular Function | GO:0005524 | ATP binding |
DDB0185051 | IDA | Dicty | DDB_REF:3539|PMID:2161830 |
| Molecular Function | GO:0004536 | deoxyribonuclease activity |
P15531 | IDA | Human | PMID:11555662 |
| Molecular Function | GO:0043015 | gamma-tubulin binding |
RGD:70497 | IDA | Rat | RGD:70281|PMID:11139339 |
| Molecular Function | GO:0000287 | magnesium ion binding |
P15531 | IDA | Human | PMID:11555662 |
| Molecular Function | GO:0004550 | nucleoside diphosphate kinase activity |
RGD:70497 | IDA | Rat | RGD:70281|PMID:11139339 |
| Molecular Function | GO:0004550 | nucleoside diphosphate kinase activity |
DDB0185051 | IDA | Dicty | DDB_REF:3539|PMID:2161830 |
| Molecular Function | GO:0004550 | nucleoside diphosphate kinase activity |
S000001550 | IDA | Yeast | SGD_REF:S000072775|PMID:12472466 |
| Molecular Function | GO:0005515 | protein binding |
P15531 | IPI | Human | PMID:15684389 |
| Molecular Function | GO:0005515 | protein binding |
RGD:70497 | IPI | Rat | RGD:null |
| Cellular Component | GO:0005813 | centrosome |
RGD:70497 | IDA | Rat | RGD:70281|PMID:11139339 |
| Cellular Component | GO:0005737 | cytoplasm |
DDB0185051 | IDA | Dicty | DDB_REF:6358|PMID:8244981 |
| Cellular Component | GO:0005856 | cytoskeleton |
DDB0185051 | IDA | Dicty | DDB_REF:46|PMID:8816286 |
| Cellular Component | GO:0005829 | cytosol |
S000001550 | IDA | Yeast | SGD_REF:S000072775|PMID:12472466 |
| Cellular Component | GO:0005792 | microsome |
MGI:97355 | IDA | Mouse | MGI:MGI:2684521|PMID:14561754 |
| Cellular Component | GO:0005758 | mitochondrial intermembrane space |
S000001550 | IDA | Yeast | SGD_REF:S000072775|PMID:12472466 |
| Cellular Component | GO:0005739 | mitochondrion |
S000001550 | IDA | Yeast | SGD_REF:S000117178|PMID:16823961 |
| Cellular Component | GO:0045335 | phagocytic vesicle |
DDB0185051 | IDA | Dicty | DDB_REF:11413|PMID:16926386 |
| Cellular Component | GO:0005886 | plasma membrane |
DDB0185051 | IDA | Dicty | DDB_REF:431|PMID:8389692 |
| Cellular Component | GO:0005840 | ribosome |
DDB0185051 | IPI | Dicty | DDB_REF:5885|PMID:7733916 |
| Cellular Component | GO:0030141 | secretory granule |
DDB0185051 | IPI | Dicty | DDB_REF:5942|PMID:11990506 |
| Cellular Component | GO:0005625 | soluble fraction |
MGI:97355 | IDA | Mouse | MGI:MGI:2684521|PMID:14561754 |
| Biological Process | GO:0007010 | cytoskeleton organization and biogenesis |
DDB0185051 | IPI | Dicty | DDB_REF:46|PMID:8816286 |
| Biological Process | GO:0006186 | dGDP phosphorylation |
DDB0185051 | IDA | Dicty | DDB_REF:3539|PMID:2161830 |
| Biological Process | GO:0006187 | dGTP biosynthetic process from dGDP |
DDB0185051 | IDA | Dicty | DDB_REF:3539|PMID:2161830 |
| Biological Process | GO:0006259 | DNA metabolic process |
S000001550 | IDA | Yeast | SGD_REF:S000065769|PMID:1659321 |
| Biological Process | GO:0007186 | G-protein coupled receptor protein signaling pathway |
DDB0185051 | IMP | Dicty | DDB_REF:431|PMID:8389692 |
| Biological Process | GO:0007595 | lactation |
MGI:97355 | IMP | Mouse | MGI:MGI:3626054|PMID:12848338 |
| Biological Process | GO:0030879 | mammary gland development |
MGI:97355 | IMP | Mouse | MGI:MGI:3626054|PMID:12848338 |
| Biological Process | GO:0006165 | nucleoside diphosphate phosphorylation |
RGD:70497 | IDA | Rat | RGD:70281|PMID:11139339 |
| Biological Process | GO:0006165 | nucleoside diphosphate phosphorylation |
S000001550 | IDA | Yeast | SGD_REF:S000065769|PMID:1659321 |
| Biological Process | GO:0009142 | nucleoside triphosphate biosynthetic process |
DDB0185051 | IDA | Dicty | DDB_REF:3539|PMID:2161830 |
| Biological Process | GO:0009142 | nucleoside triphosphate biosynthetic process |
S000001550 | IDA | Yeast | SGD_REF:S000065769|PMID:1659321 |
| Biological Process | GO:0050679 | positive regulation of epithelial cell proliferation |
P15531 | IMP | Human | PMID:16862176 |
| Biological Process | GO:0016070 | RNA metabolic process |
S000001550 | IDA | Yeast | SGD_REF:S000065769|PMID:1659321 |
| Biological Process | GO:0006414 | translational elongation |
DDB0185051 | IPI | Dicty | DDB_REF:5885|PMID:7733916 |
| Biological Process | GO:0006414 | translational elongation |
DDB0185051 | IDA | Dicty | DDB_REF:5885|PMID:7733916 |