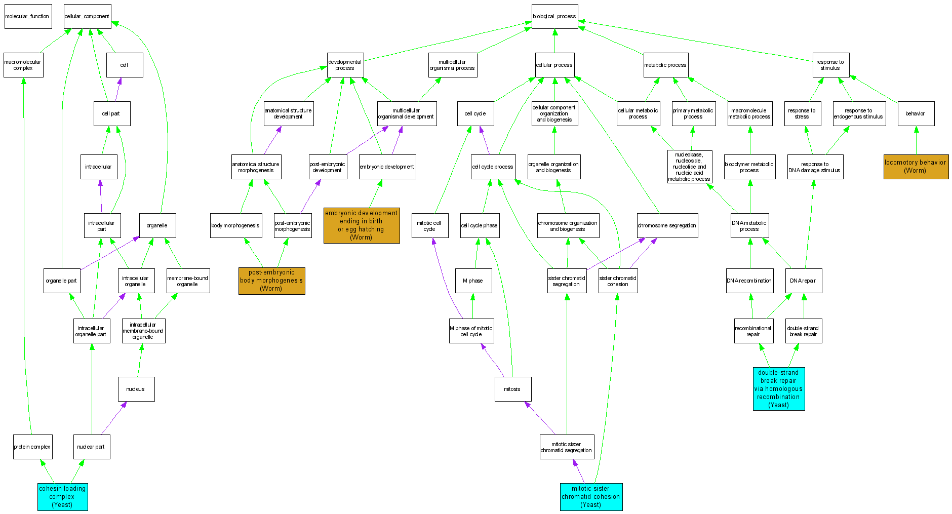
| Category | ID | Term | DB Object | Evidence | Organism | Reference |
| Cellular Component | GO:0032116 | cohesin loading complex |
S000002588 | IPI | Yeast | SGD_REF:S000060398|PMID:10882066 |
| Biological Process | GO:0000724 | double-strand break repair via homologous recombination |
S000002588 | IMP | Yeast | SGD_REF:S000080735|PMID:15610742 |
| Biological Process | GO:0009792 | embryonic development ending in birth or egg hatching |
WBGene00004166 | IMP | Worm | WB:WBPaper00005654|PMID:12529635 |
| Biological Process | GO:0009792 | embryonic development ending in birth or egg hatching |
WBGene00004166 | IMP | Worm | WB:WBPaper00024497|PMID:15489339 |
| Biological Process | GO:0009792 | embryonic development ending in birth or egg hatching |
WBGene00004166 | IMP | Worm | WB:WBPaper00025054|PMID:15791247 |
| Biological Process | GO:0009792 | embryonic development ending in birth or egg hatching |
WBGene00004166 | IMP | Worm | WB:WBPaper00027710|PMID:16802858 |
| Biological Process | GO:0007626 | locomotory behavior |
WBGene00004166 | IMP | Worm | WB:WBPaper00005654|PMID:12529635 |
| Biological Process | GO:0007064 | mitotic sister chromatid cohesion |
S000002588 | IMP | Yeast | SGD_REF:S000054345|PMID:9335333 |
| Biological Process | GO:0040032 | post-embryonic body morphogenesis |
WBGene00004166 | IMP | Worm | WB:WBPaper00005654|PMID:12529635 |