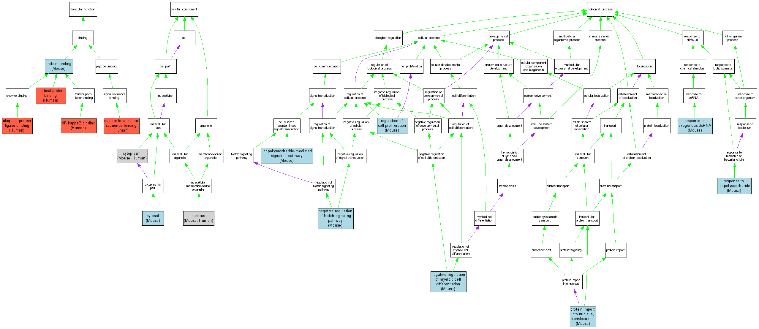
| Category | ID | Term | DB Object | Evidence | Organism | Reference |
| Molecular Function | GO:0042802 | identical protein binding |
P25963 | IPI | Human | PMID:16951195 |
| Molecular Function | GO:0051059 | NF-kappaB binding |
P25963 | IPI | Human | PMID:7739562 |
| Molecular Function | GO:0008139 | nuclear localization sequence binding |
P25963 | IPI | Human | PMID:1493333 |
| Molecular Function | GO:0005515 | protein binding |
MGI:104741 | IPI | Mouse | MGI:MGI:3694287|PMID:16371367 |
| Molecular Function | GO:0005515 | protein binding |
MGI:104741 | IPI | Mouse | MGI:MGI:3688344|PMID:15102471 |
| Molecular Function | GO:0031625 | ubiquitin protein ligase binding |
P25963 | IPI | Human | PMID:9859996 |
| Cellular Component | GO:0005737 | cytoplasm |
MGI:104741 | IDA | Mouse | MGI:MGI:2176657|PMID:11799106 |
| Cellular Component | GO:0005737 | cytoplasm |
P25963 | IDA | Human | PMID:3140380 |
| Cellular Component | GO:0005829 | cytosol |
MGI:104741 | IDA | Mouse | MGI:MGI:2176657|PMID:11799106 |
| Cellular Component | GO:0005634 | nucleus |
MGI:104741 | IDA | Mouse | MGI:MGI:2176657|PMID:11799106 |
| Cellular Component | GO:0005634 | nucleus |
P25963 | IDA | Human | PMID:7679069 |
| Biological Process | GO:0031663 | lipopolysaccharide-mediated signaling pathway |
MGI:104741 | IDA | Mouse | MGI:MGI:2670551|PMID:12872135 |
| Biological Process | GO:0045638 | negative regulation of myeloid cell differentiation |
MGI:104741 | IMP | Mouse | MGI:MGI:3576806|PMID:15845452 |
| Biological Process | GO:0045746 | negative regulation of Notch signaling pathway |
MGI:104741 | IMP | Mouse | MGI:MGI:3576806|PMID:15845452 |
| Biological Process | GO:0000060 | protein import into nucleus, translocation |
MGI:104741 | IDA | Mouse | MGI:MGI:2176657|PMID:11799106 |
| Biological Process | GO:0042127 | regulation of cell proliferation |
MGI:104741 | IDA | Mouse | MGI:MGI:2176657|PMID:11799106 |
| Biological Process | GO:0043330 | response to exogenous dsRNA |
MGI:104741 | IDA | Mouse | MGI:MGI:2670551|PMID:12872135 |
| Biological Process | GO:0032496 | response to lipopolysaccharide |
MGI:104741 | IDA | Mouse | MGI:MGI:2670551|PMID:12872135 |