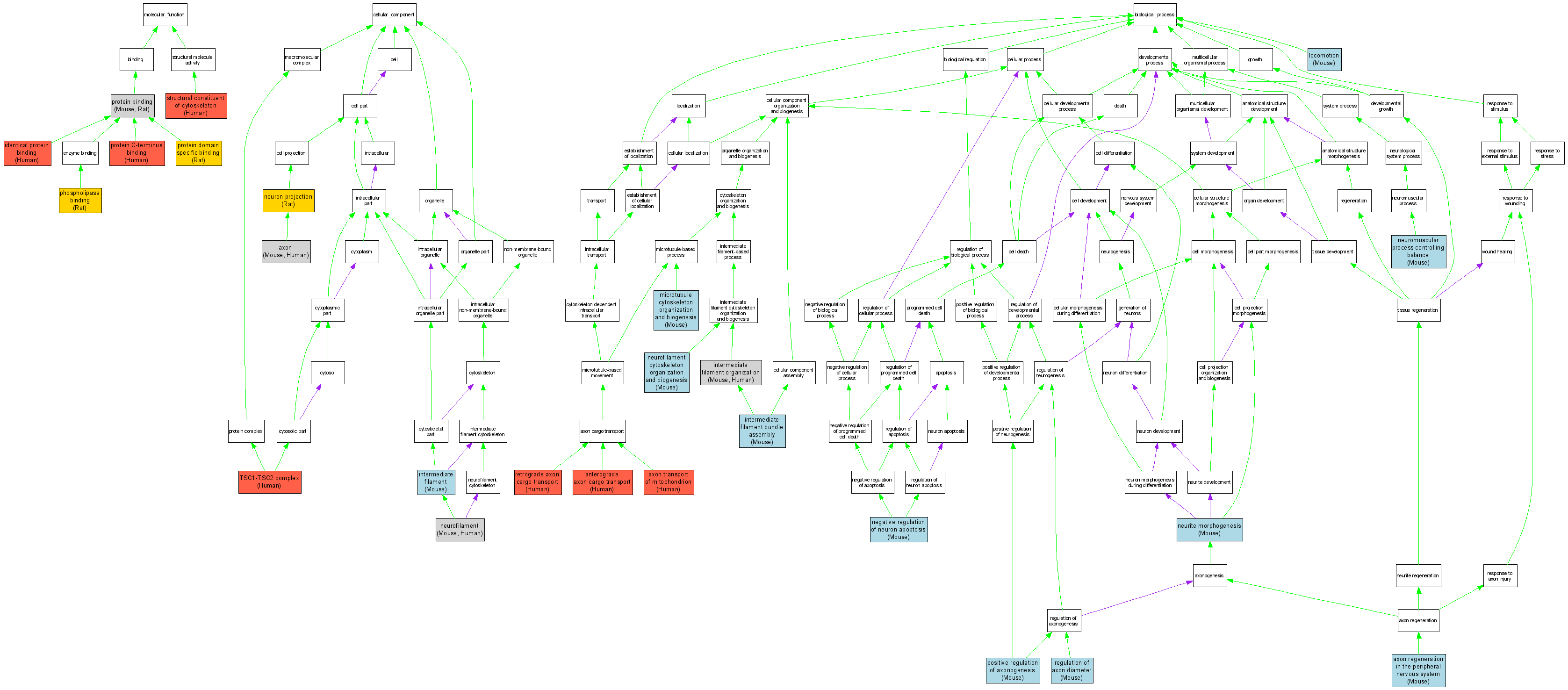
Compare GO annotations for NEFL and its orthologs

A table of the annotations represented in this image is provided below.
CategoryIDTermDB ObjectEvidenceOrganismReference
Molecular FunctionGO:0042802identical protein binding P07196IPIHumanPMID:12432080
Molecular FunctionGO:0043274phospholipase binding RGD:621458IPIRatRGD:1599284|PMID:16819285
Molecular FunctionGO:0005515protein binding MGI:97313IPIMouseMGI:MGI:2429348|PMID:12403814
Molecular FunctionGO:0005515protein binding MGI:97313IPIMouseMGI:MGI:3047464|PMID:15208636
Molecular FunctionGO:0005515protein binding MGI:97313IPIMouseMGI:MGI:3619625|PMID:16236762
Molecular FunctionGO:0005515protein binding RGD:621458IDARatRGD:633519|PMID:12226091
Molecular FunctionGO:0008022protein C-terminus binding P07196IPIHumanPMID:12226091
Molecular FunctionGO:0019904protein domain specific binding RGD:621458IPIRatRGD:1599284|PMID:16819285
Molecular FunctionGO:0005200structural constituent of cytoskeleton P07196IDAHumanPMID:12432080
Cellular ComponentGO:0030424axon MGI:97313IDAMouseMGI:MGI:81460|PMID:8821035
Cellular ComponentGO:0030424axon P07196IDAHumanPMID:14662745
Cellular ComponentGO:0005882intermediate filament MGI:97313IDAMouseMGI:MGI:76118|PMID:2493000
Cellular ComponentGO:0005883neurofilament MGI:97313IDAMouseMGI:MGI:81460|PMID:8821035
Cellular ComponentGO:0005883neurofilament MGI:97313IDAMouseMGI:MGI:1336062|PMID:10221457
Cellular ComponentGO:0005883neurofilament MGI:97313IDAMouseMGI:MGI:3052885|PMID:15242779
Cellular ComponentGO:0005883neurofilament P07196IDAHumanPMID:15857389
Cellular ComponentGO:0043005neuron projection RGD:621458IDARatRGD:1599284|PMID:16819285
Cellular ComponentGO:0033596TSC1-TSC2 complex P07196IDAHumanPMID:12226091
Biological ProcessGO:0008089anterograde axon cargo transport P07196IMPHumanPMID:15857389
Biological ProcessGO:0014012axon regeneration in the peripheral nervous system MGI:97313IMPMouseMGI:MGI:1100197|PMID:9398473
Biological ProcessGO:0019896axon transport of mitochondrion P07196IMPHumanPMID:15857389
Biological ProcessGO:0045110intermediate filament bundle assembly MGI:97313IGIMouseMGI:MGI:1342909|PMID:10461886
Biological ProcessGO:0045109intermediate filament organization MGI:97313IMPMouseMGI:MGI:1096547|PMID:7946341
Biological ProcessGO:0045109intermediate filament organization MGI:97313IMPMouseMGI:MGI:2182115|PMID:2121744
Biological ProcessGO:0045109intermediate filament organization P07196IMPHumanPMID:17052987
Biological ProcessGO:0045109intermediate filament organization P07196IMPHumanPMID:12432080
Biological ProcessGO:0040011locomotion MGI:97313IMPMouseMGI:MGI:1347434|PMID:15132161
Biological ProcessGO:0000226microtubule cytoskeleton organization and biogenesis MGI:97313IMPMouseMGI:MGI:2148377|PMID:11487626
Biological ProcessGO:0043524negative regulation of neuron apoptosis MGI:97313IMPMouseMGI:MGI:1096547|PMID:7946341
Biological ProcessGO:0043524negative regulation of neuron apoptosis MGI:97313IMPMouseMGI:MGI:1861055|PMID:10884316
Biological ProcessGO:0048812neurite morphogenesis MGI:97313IMPMouseMGI:MGI:1861055|PMID:10884316
Biological ProcessGO:0060052neurofilament cytoskeleton organization and biogenesis MGI:97313IMPMouseMGI:MGI:2679157|PMID:14561875
Biological ProcessGO:0060052neurofilament cytoskeleton organization and biogenesis MGI:97313IGIMouseMGI:MGI:1342909|PMID:10461886
Biological ProcessGO:0060052neurofilament cytoskeleton organization and biogenesis MGI:97313IMPMouseMGI:MGI:1347434|PMID:15132161
Biological ProcessGO:0060052neurofilament cytoskeleton organization and biogenesis MGI:97313IMPMouseMGI:MGI:1100197|PMID:9398473
Biological ProcessGO:0060052neurofilament cytoskeleton organization and biogenesis MGI:97313IGIMouseMGI:MGI:1339419|PMID:10350642
Biological ProcessGO:0060052neurofilament cytoskeleton organization and biogenesis MGI:97313IGIMouseMGI:MGI:1934092|PMID:11343650
Biological ProcessGO:0060052neurofilament cytoskeleton organization and biogenesis MGI:97313IMPMouseMGI:MGI:2148377|PMID:11487626
Biological ProcessGO:0060052neurofilament cytoskeleton organization and biogenesis MGI:97313IMPMouseMGI:MGI:3664358|PMID:16920084
Biological ProcessGO:0050885neuromuscular process controlling balance MGI:97313IMPMouseMGI:MGI:3614333|PMID:15884021
Biological ProcessGO:0050772positive regulation of axonogenesis MGI:97313IMPMouseMGI:MGI:1096547|PMID:7946341
Biological ProcessGO:0031133regulation of axon diameter MGI:97313IMPMouseMGI:MGI:1100197|PMID:9398473
Biological ProcessGO:0031133regulation of axon diameter MGI:97313IMPMouseMGI:MGI:1934092|PMID:11343650
Biological ProcessGO:0008090retrograde axon cargo transport P07196IMPHumanPMID:15857389