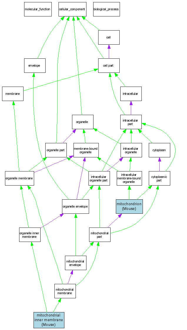
Compare GO annotations for NDUFS7 and its orthologs

A table of the annotations represented in this image is provided below.
CategoryIDTermDB ObjectEvidenceOrganismReference
Cellular ComponentGO:0005743mitochondrial inner membrane MGI:1922656IDAMouseMGI:MGI:3590069|PMID:12865426
Cellular ComponentGO:0005739mitochondrion MGI:1922656IDAMouseMGI:MGI:2682130|PMID:14651853