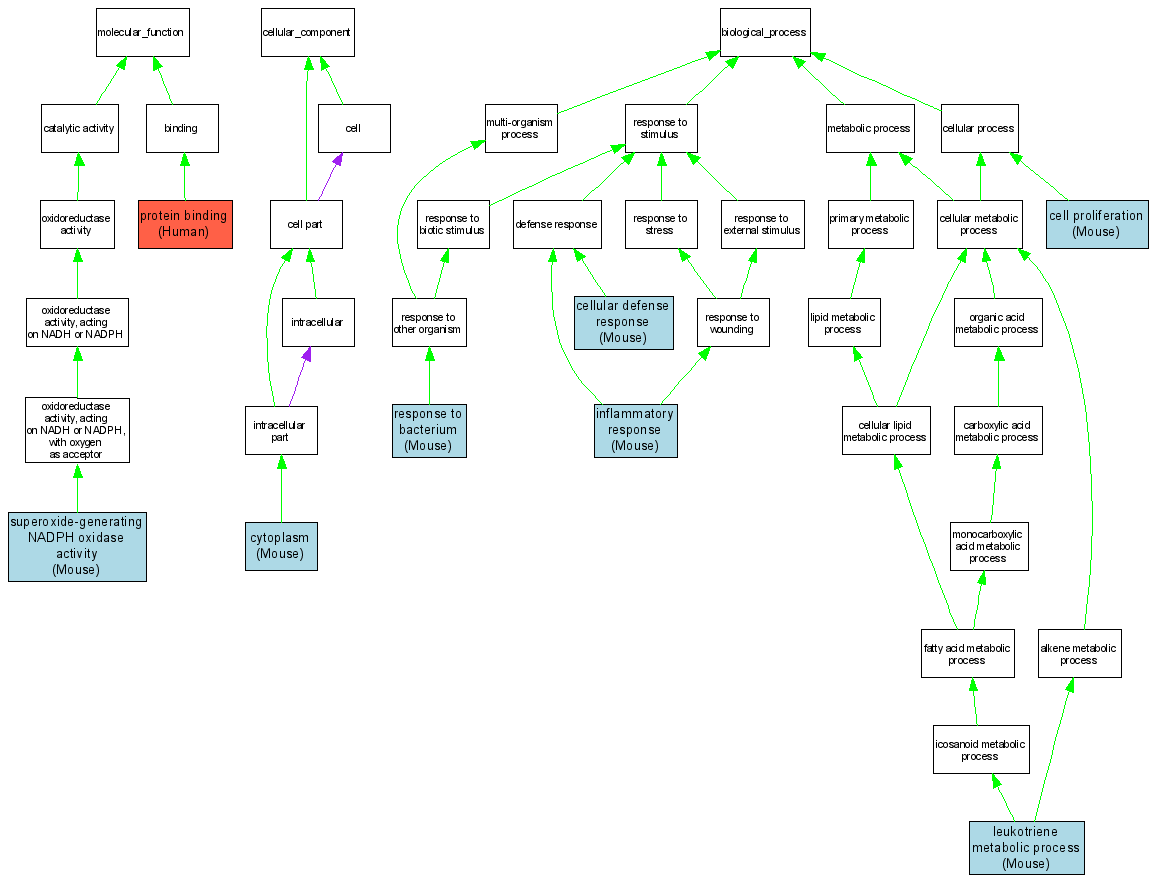
| Category | ID | Term | DB Object | Evidence | Organism | Reference |
| Molecular Function | GO:0005515 | protein binding |
P14598 | IPI | Human | PMID:16326715 |
| Molecular Function | GO:0005515 | protein binding |
P14598 | IPI | Human | PMID:12681507 |
| Molecular Function | GO:0016175 | superoxide-generating NADPH oxidase activity |
MGI:97283 | IDA | Mouse | MGI:MGI:65356|PMID:8119734 |
| Molecular Function | GO:0016175 | superoxide-generating NADPH oxidase activity |
MGI:97283 | IMP | Mouse | MGI:MGI:1889180|PMID:10987289 |
| Cellular Component | GO:0005737 | cytoplasm |
MGI:97283 | IDA | Mouse | MGI:MGI:3576833|PMID:15850784 |
| Biological Process | GO:0008283 | cell proliferation |
MGI:97283 | IMP | Mouse | MGI:MGI:1889180|PMID:10987289 |
| Biological Process | GO:0006968 | cellular defense response |
MGI:97283 | IMP | Mouse | MGI:MGI:75890|PMID:7650482 |
| Biological Process | GO:0006954 | inflammatory response |
MGI:97283 | IMP | Mouse | MGI:MGI:2176389|PMID:11867678 |
| Biological Process | GO:0006691 | leukotriene metabolic process |
MGI:97283 | IMP | Mouse | MGI:MGI:2176389|PMID:11867678 |
| Biological Process | GO:0009617 | response to bacterium |
MGI:97283 | IMP | Mouse | MGI:MGI:1353689|PMID:10678931 |