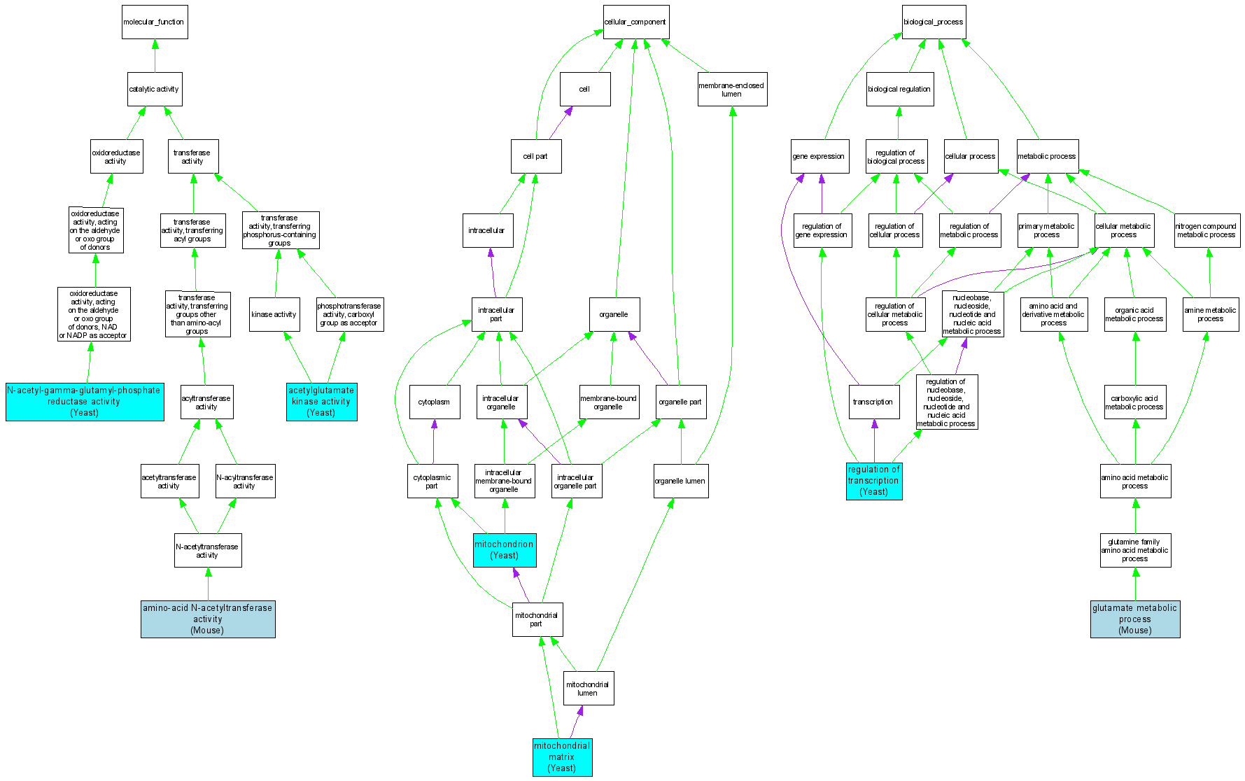
Compare GO annotations for NAGS and its orthologs

A table of the annotations represented in this image is provided below.
CategoryIDTermDB ObjectEvidenceOrganismReference
Molecular FunctionGO:0003991acetylglutamate kinase activity S000000871IDAYeastSGD_REF:S000056662|PMID:1851947
Molecular FunctionGO:0004042amino-acid N-acetyltransferase activity MGI:2387600IDAMouseMGI:MGI:2388220|PMID:12049647
Molecular FunctionGO:0003942N-acetyl-gamma-glutamyl-phosphate reductase activity S000000871IDAYeastSGD_REF:S000056662|PMID:1851947
Cellular ComponentGO:0005759mitochondrial matrix S000000871IDAYeastSGD_REF:S000056662|PMID:1851947
Cellular ComponentGO:0005739mitochondrion S000000871IDAYeastSGD_REF:S000117178|PMID:16823961
Biological ProcessGO:0006536glutamate metabolic process MGI:2387600IDAMouseMGI:MGI:2388220|PMID:12049647
Biological ProcessGO:0045449regulation of transcription S000000871IMPYeastSGD_REF:S000079740|PMID:15486299