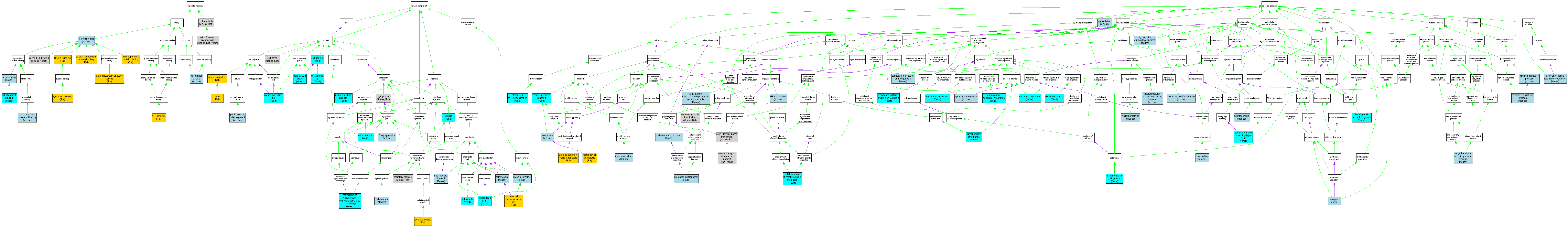
Compare GO annotations for MYO5A and its orthologs

A table of the annotations represented in this image is provided below.
CategoryIDTermDB ObjectEvidenceOrganismReference
Molecular FunctionGO:0003779actin binding MGI:105976IDAMouseMGI:MGI:2153619|PMID:11706052
Molecular FunctionGO:0003779actin binding MGI:105976IPIMouseMGI:MGI:2429348|PMID:12403814
Molecular FunctionGO:0003779actin binding MGI:105976IDAMouseMGI:MGI:3590364|PMID:16137617
Molecular FunctionGO:0051015actin filament binding S000005853IDAYeastSGD_REF:S000060741|PMID:11381095
Molecular FunctionGO:0051015actin filament binding S000000027IDAYeastSGD_REF:S000060741|PMID:11381095
Molecular FunctionGO:0005524ATP binding RGD:3143IDARatRGD:1581734|PMID:16030255
Molecular FunctionGO:0043008ATP-dependent protein binding RGD:3143IPIRatRGD:1581734|PMID:16030255
Molecular FunctionGO:0005509calcium ion binding MGI:105976IDAMouseMGI:MGI:3039317|PMID:15007063
Molecular FunctionGO:0048306calcium-dependent protein binding RGD:3143IPIRatRGD:1581734|PMID:16030255
Molecular FunctionGO:0005516calmodulin binding MGI:105976IDAMouseMGI:MGI:3039317|PMID:15007063
Molecular FunctionGO:0005516calmodulin binding MGI:105976IDAMouseMGI:MGI:2153619|PMID:11706052
Molecular FunctionGO:0005516calmodulin binding S000005853IDAYeastSGD_REF:S000042549|PMID:8294515
Molecular FunctionGO:0000146microfilament motor activity MGI:105976IDAMouseMGI:MGI:2153619|PMID:11706052
Molecular FunctionGO:0000146microfilament motor activity MGI:105976IDAMouseMGI:MGI:3039317|PMID:15007063
Molecular FunctionGO:0000146microfilament motor activity RGD:3143IDARatRGD:1581734|PMID:16030255
Molecular FunctionGO:0000146microfilament motor activity S000005853IDAYeastSGD_REF:S000060741|PMID:11381095
Molecular FunctionGO:0000146microfilament motor activity S000000027IDAYeastSGD_REF:S000060741|PMID:11381095
Molecular FunctionGO:0051010microtubule plus-end binding MGI:105976IPIMouseMGI:MGI:3611941|PMID:16247022
Molecular FunctionGO:0003774motor activity MGI:105976IDAMouseMGI:MGI:2153619|PMID:11706052
Molecular FunctionGO:0003774motor activity RGD:3143IMPRatRGD:1600832|PMID:16190983
Molecular FunctionGO:0005515protein binding MGI:105976IPIMouseMGI:MGI:2429348|PMID:12403814
Molecular FunctionGO:0005515protein binding MGI:105976IPIMouseMGI:MGI:1930900|PMID:11266470
Molecular FunctionGO:0005515protein binding MGI:105976IPIMouseMGI:MGI:3028456|PMID:14730011
Molecular FunctionGO:0046982protein heterodimerization activity RGD:3143IDARatRGD:1581734|PMID:16030255
Molecular FunctionGO:0000149SNARE binding RGD:3143IPIRatRGD:1581734|PMID:16030255
Molecular FunctionGO:0017075syntaxin-1 binding RGD:3143IPIRatRGD:1581734|PMID:16030255
Cellular ComponentGO:0030482actin cable S000005853IMPYeastSGD_REF:S000055444|PMID:9864365
Cellular ComponentGO:0030482actin cable S000005853IEPYeastSGD_REF:S000055444|PMID:9864365
Cellular ComponentGO:0042641actomyosin MGI:105976IDAMouseMGI:MGI:64973|PMID:8188282
Cellular ComponentGO:0042642actomyosin, myosin complex part RGD:3143IDARatRGD:1581734|PMID:16030255
Cellular ComponentGO:0030424axon RGD:3143IDARatRGD:1298990|PMID:11977091
Cellular ComponentGO:0043025cell soma MGI:105976IDAMouseMGI:MGI:59447|PMID:1996138
Cellular ComponentGO:0043025cell soma RGD:3143IDARatRGD:1581733|PMID:16166155
Cellular ComponentGO:0043025cell soma RGD:3143IDARatRGD:1298990|PMID:11977091
Cellular ComponentGO:0005933cellular bud S000000027IDAYeastSGD_REF:S000074363|PMID:12725728
Cellular ComponentGO:0005935cellular bud neck S000005853IDAYeastSGD_REF:S000041630|PMID:8188749
Cellular ComponentGO:0005934cellular bud tip S000005853IDAYeastSGD_REF:S000041630|PMID:8188749
Cellular ComponentGO:0005737cytoplasm MGI:105976IDAMouseMGI:MGI:85369|PMID:8962090
Cellular ComponentGO:0005737cytoplasm MGI:105976IDAMouseMGI:MGI:87417|PMID:9133672
Cellular ComponentGO:0005737cytoplasm RGD:3143IDARatRGD:1600832|PMID:16190983
Cellular ComponentGO:0031941filamentous actin S000005853IDAYeastSGD_REF:S000060741|PMID:11381095
Cellular ComponentGO:0031941filamentous actin S000000027IDAYeastSGD_REF:S000060741|PMID:11381095
Cellular ComponentGO:0005794Golgi apparatus MGI:105976IDAMouseMGI:MGI:3040020|PMID:14724135
Cellular ComponentGO:0000131incipient cellular bud site S000005853IDAYeastSGD_REF:S000041630|PMID:8188749
Cellular ComponentGO:0005882intermediate filament MGI:105976IDAMouseMGI:MGI:64973|PMID:8188282
Cellular ComponentGO:0043332mating projection tip S000005853IDAYeastSGD_REF:S000041630|PMID:8188749
Cellular ComponentGO:0042470melanosome MGI:105976IDAMouseMGI:MGI:87417|PMID:9133672
Cellular ComponentGO:0042470melanosome MGI:105976IDAMouseMGI:MGI:2177987|PMID:11887186
Cellular ComponentGO:0042470melanosome MGI:105976IDAMouseMGI:MGI:3614727|PMID:11886590
Cellular ComponentGO:0000329membrane of vacuole with cell cycle-correlated morphology S000005853IDAYeastSGD_REF:S000048215|PMID:8978821
Cellular ComponentGO:0005739mitochondrion S000000027IDAYeastSGD_REF:S000117178|PMID:16823961
Cellular ComponentGO:0005739mitochondrion S000000027IDAYeastSGD_REF:S000075100|PMID:14576278
Cellular ComponentGO:0016459myosin complex MGI:105976IDAMouseMGI:MGI:2153619|PMID:11706052
Cellular ComponentGO:0016459myosin complex MGI:105976IDAMouseMGI:MGI:2429348|PMID:12403814
Cellular ComponentGO:0043005neuron projection RGD:3143IDARatRGD:1581733|PMID:16166155
Cellular ComponentGO:0001750photoreceptor outer segment MGI:105976IDAMouseMGI:MGI:3047015|PMID:14978221
Cellular ComponentGO:0030141secretory granule MGI:105976IDAMouseMGI:MGI:3589494|PMID:15788565
Cellular ComponentGO:0030141secretory granule RGD:3143IDARatRGD:1298991|PMID:12615975
Cellular ComponentGO:0008021synaptic vesicle RGD:3143IDARatRGD:1581734|PMID:16030255
Cellular ComponentGO:0031982vesicle S000005853IDAYeastSGD_REF:S000071759|PMID:12456647
Biological ProcessGO:0030048actin filament-based movement MGI:105976IDAMouseMGI:MGI:3039317|PMID:15007063
Biological ProcessGO:0030048actin filament-based movement RGD:3143IDARatRGD:1581734|PMID:16030255
Biological ProcessGO:0042640anagen MGI:105976IMPMouseMGI:MGI:3513741|PMID:15550542
Biological ProcessGO:0007118budding cell apical bud growth S000005853IMPYeastSGD_REF:S000044520|PMID:2016335
Biological ProcessGO:0048309endoplasmic reticulum inheritance S000000027IMPYeastSGD_REF:S000075200|PMID:14691136
Biological ProcessGO:0051643ER localization MGI:105976IMPMouseMGI:MGI:83960|PMID:8899740
Biological ProcessGO:0051643ER localization MGI:105976IMPMouseMGI:MGI:1354789|PMID:10749990
Biological ProcessGO:0000132establishment of mitotic spindle orientation S000005853IMPYeastSGD_REF:S000061890|PMID:10984058
Biological ProcessGO:0000132establishment of mitotic spindle orientation S000005853IPIYeastSGD_REF:S000061890|PMID:10984058
Biological ProcessGO:0006887exocytosis MGI:105976IMPMouseMGI:MGI:3589494|PMID:15788565
Biological ProcessGO:0007534gene conversion at mating-type locus S000000027IMPYeastSGD_REF:S000042421|PMID:8625407
Biological ProcessGO:0048313Golgi inheritance S000005853IMPYeastSGD_REF:S000060041|PMID:11285273
Biological ProcessGO:0006894Golgi to secretory vesicle transport RGD:3143IMPRatRGD:1298991|PMID:12615975
Biological ProcessGO:0030073insulin secretion MGI:105976IMPMouseMGI:MGI:3589494|PMID:15788565
Biological ProcessGO:0008298intracellular mRNA localization S000000027IMPYeastSGD_REF:S000059701|PMID:11030653
Biological ProcessGO:0008298intracellular mRNA localization S000000027IMPYeastSGD_REF:S000050712|PMID:9219698
Biological ProcessGO:0008298intracellular mRNA localization S000000027IPIYeastSGD_REF:S000039183|PMID:10212145
Biological ProcessGO:0008298intracellular mRNA localization S000000027IPIYeastSGD_REF:S000059701|PMID:11030653
Biological ProcessGO:0008298intracellular mRNA localization S000000027IMPYeastSGD_REF:S000039706|PMID:9288973
Biological ProcessGO:0031987locomotion during locomotory behavior MGI:105976IMPMouseMGI:MGI:1346940|PMID:10536275
Biological ProcessGO:0031987locomotion during locomotory behavior MGI:105976IMPMouseMGI:MGI:1354789|PMID:10749990
Biological ProcessGO:0042759long-chain fatty acid biosynthetic process MGI:105976IMPMouseMGI:MGI:3619818|PMID:1150661
Biological ProcessGO:0042438melanin biosynthetic process MGI:105976IMPMouseMGI:MGI:76308|PMID:7665913
Biological ProcessGO:0006582melanin metabolic process MGI:105976IMPMouseMGI:MGI:1202196|PMID:9548375
Biological ProcessGO:0030318melanocyte differentiation MGI:105976IMPMouseMGI:MGI:59447|PMID:1996138
Biological ProcessGO:0030318melanocyte differentiation MGI:105976IMPMouseMGI:MGI:68866|PMID:7828830
Biological ProcessGO:0030318melanocyte differentiation MGI:105976IMPMouseMGI:MGI:77000|PMID:2379821
Biological ProcessGO:0032400melanosome localization MGI:105976IMPMouseMGI:MGI:85369|PMID:8962090
Biological ProcessGO:0032400melanosome localization MGI:105976IMPMouseMGI:MGI:1930900|PMID:11266470
Biological ProcessGO:0032400melanosome localization MGI:105976IMPMouseMGI:MGI:3028456|PMID:14730011
Biological ProcessGO:0032402melanosome transport MGI:105976IDAMouseMGI:MGI:87417|PMID:9133672
Biological ProcessGO:0032402melanosome transport MGI:105976IMPMouseMGI:MGI:3653524|PMID:11266473
Biological ProcessGO:0032402melanosome transport MGI:105976IMPMouseMGI:MGI:1202196|PMID:9548375
Biological ProcessGO:0007107membrane addition at site of cytokinesis S000005853IGIYeastSGD_REF:S000071759|PMID:12456647
Biological ProcessGO:0007107membrane addition at site of cytokinesis S000005853IEPYeastSGD_REF:S000071759|PMID:12456647
Biological ProcessGO:0007107membrane addition at site of cytokinesis S000005853IMPYeastSGD_REF:S000071759|PMID:12456647
Biological ProcessGO:0000001mitochondrion inheritance S000005853IMPYeastSGD_REF:S000071794|PMID:12391144
Biological ProcessGO:0000001mitochondrion inheritance S000005853IGIYeastSGD_REF:S000071794|PMID:12391144
Biological ProcessGO:0000001mitochondrion inheritance S000005853IGIYeastSGD_REF:S000080659|PMID:15201867
Biological ProcessGO:0000001mitochondrion inheritance S000005853IPIYeastSGD_REF:S000080659|PMID:15201867
Biological ProcessGO:0042552myelination MGI:105976IMPMouseMGI:MGI:3619818|PMID:1150661
Biological ProcessGO:0050885neuromuscular process controlling balance MGI:105976IMPMouseMGI:MGI:61192
Biological ProcessGO:0042476odontogenesis MGI:105976IDAMouseMGI:MGI:3028456|PMID:14730011
Biological ProcessGO:0045033peroxisome inheritance S000005853IPIYeastSGD_REF:S000115545|PMID:16678774
Biological ProcessGO:0045033peroxisome inheritance S000005853IMPYeastSGD_REF:S000067495|PMID:11733545
Biological ProcessGO:0043473pigmentation MGI:105976IMPMouseMGI:MGI:60423|PMID:13880466
Biological ProcessGO:0043473pigmentation MGI:105976IMPMouseMGI:MGI:55563|PMID:6305507
Biological ProcessGO:0043473pigmentation MGI:105976IMPMouseMGI:MGI:68399|PMID:3141922
Biological ProcessGO:0043473pigmentation MGI:105976IMPMouseMGI:MGI:77000|PMID:2379821
Biological ProcessGO:0043473pigmentation MGI:105976IMPMouseMGI:MGI:56220|PMID:6098826
Biological ProcessGO:0043473pigmentation MGI:105976IMPMouseMGI:MGI:68866|PMID:7828830
Biological ProcessGO:0043473pigmentation MGI:105976IMPMouseMGI:MGI:61184|PMID:17247639
Biological ProcessGO:0043473pigmentation MGI:105976IMPMouseMGI:MGI:61192
Biological ProcessGO:0043473pigmentation MGI:105976IMPMouseMGI:MGI:73808|PMID:3422417
Biological ProcessGO:0043473pigmentation MGI:105976IMPMouseMGI:MGI:1203760|PMID:9560409
Biological ProcessGO:0043473pigmentation MGI:105976IMPMouseMGI:MGI:1203759|PMID:9560408
Biological ProcessGO:0043473pigmentation MGI:105976IMPMouseMGI:MGI:73393|PMID:7774591
Biological ProcessGO:0048066pigmentation during development MGI:105976IMPMouseMGI:MGI:3513741|PMID:15550542
Biological ProcessGO:0017157regulation of exocytosis RGD:3143IMPRatRGD:1581734|PMID:16030255
Biological ProcessGO:0017157regulation of exocytosis RGD:3143IMPRatRGD:1600832|PMID:16190983
Biological ProcessGO:0031585regulation of inositol-1,4,5-triphosphate receptor activity MGI:105976IMPMouseMGI:MGI:3621681|PMID:11086997
Biological ProcessGO:0032252secretory granule localization MGI:105976IMPMouseMGI:MGI:3589494|PMID:15788565
Biological ProcessGO:0032252secretory granule localization RGD:3143IDARatRGD:1298991|PMID:12615975
Biological ProcessGO:0032252secretory granule localization RGD:3143IMPRatRGD:1600832|PMID:16190983
Biological ProcessGO:0050808synapse organization and biogenesis MGI:105976IMPMouseMGI:MGI:3051922|PMID:15316067
Biological ProcessGO:0007268synaptic transmission MGI:105976IMPMouseMGI:MGI:3051922|PMID:15316067
Biological ProcessGO:0009826unidimensional cell growth S000005853IMPYeastSGD_REF:S000055444|PMID:9864365
Biological ProcessGO:0000011vacuole inheritance S000005853IGIYeastSGD_REF:S000072665|PMID:12594460
Biological ProcessGO:0000011vacuole inheritance S000005853IMPYeastSGD_REF:S000048215|PMID:8978821
Biological ProcessGO:0000011vacuole inheritance S000005853IPIYeastSGD_REF:S000072665|PMID:12594460
Biological ProcessGO:0000011vacuole inheritance S000005853IGIYeastSGD_REF:S000048215|PMID:8978821
Biological ProcessGO:0030050vesicle transport along actin filament RGD:3143IMPRatRGD:1600832|PMID:16190983
Biological ProcessGO:0030050vesicle transport along actin filament S000005853IMPYeastSGD_REF:S000055444|PMID:9864365
Biological ProcessGO:0030050vesicle transport along actin filament S000005853IMPYeastSGD_REF:S000056185|PMID:10562281
Biological ProcessGO:0030050vesicle transport along actin filament S000005853IEPYeastSGD_REF:S000056185|PMID:10562281
Biological ProcessGO:0030050vesicle transport along actin filament S000005853IEPYeastSGD_REF:S000055444|PMID:9864365
Biological ProcessGO:0016192vesicle-mediated transport S000005853IGIYeastSGD_REF:S000055444|PMID:9864365
Biological ProcessGO:0016192vesicle-mediated transport S000005853IMPYeastSGD_REF:S000044520|PMID:2016335
Biological ProcessGO:0007601visual perception MGI:105976IMPMouseMGI:MGI:3051922|PMID:15316067