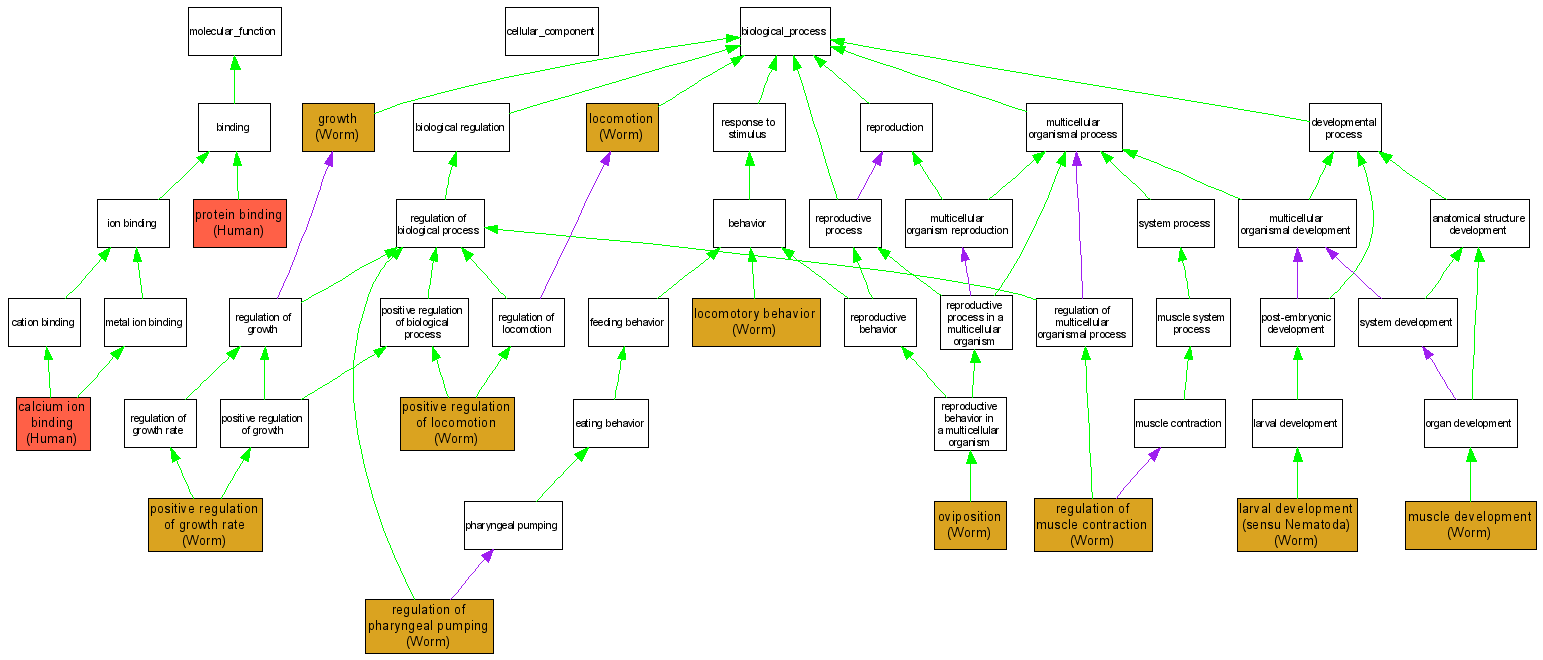
| Category | ID | Term | DB Object | Evidence | Organism | Reference |
| Molecular Function | GO:0005509 | calcium ion binding |
P10916 | IDA | Human | PMID:11102452 |
| Molecular Function | GO:0005515 | protein binding |
P10916 | IPI | Human | PMID:16555005 |
| Biological Process | GO:0040007 | growth |
WBGene00003370 | IMP | Worm | WB:WBPaper00006395|PMID:14551910 |
| Biological Process | GO:0002119 | larval development (sensu Nematoda) |
WBGene00003370 | IMP | Worm | WB:WBPaper00006395|PMID:14551910 |
| Biological Process | GO:0002119 | larval development (sensu Nematoda) |
WBGene00003369 | IGI | Worm | WB:WBPaper00003259|PMID:9799259 |
| Biological Process | GO:0002119 | larval development (sensu Nematoda) |
WBGene00003370 | IMP | Worm | WB:WBPaper00003259|PMID:9799259 |
| Biological Process | GO:0002119 | larval development (sensu Nematoda) |
WBGene00003370 | IGI | Worm | WB:WBPaper00003259|PMID:9799259 |
| Biological Process | GO:0040011 | locomotion |
WBGene00003369 | IGI | Worm | WB:WBPaper00003259|PMID:9799259 |
| Biological Process | GO:0040011 | locomotion |
WBGene00003370 | IGI | Worm | WB:WBPaper00003259|PMID:9799259 |
| Biological Process | GO:0007626 | locomotory behavior |
WBGene00003370 | IMP | Worm | WB:WBPaper00006395|PMID:14551910 |
| Biological Process | GO:0007626 | locomotory behavior |
WBGene00003369 | IMP | Worm | WB:WBPaper00006395|PMID:14551910 |
| Biological Process | GO:0007517 | muscle development |
WBGene00003369 | IGI | Worm | WB:WBPaper00003259|PMID:9799259 |
| Biological Process | GO:0018991 | oviposition |
WBGene00003370 | IMP | Worm | WB:WBPaper00006395|PMID:14551910 |
| Biological Process | GO:0040010 | positive regulation of growth rate |
WBGene00003369 | IMP | Worm | WB:WBPaper00006395|PMID:14551910 |
| Biological Process | GO:0040017 | positive regulation of locomotion |
WBGene00003370 | IMP | Worm | WB:WBPaper00006395|PMID:14551910 |
| Biological Process | GO:0006937 | regulation of muscle contraction |
WBGene00003369 | IGI | Worm | WB:WBPaper00003259|PMID:9799259 |
| Biological Process | GO:0006937 | regulation of muscle contraction |
WBGene00003370 | IGI | Worm | WB:WBPaper00003259|PMID:9799259 |
| Biological Process | GO:0043051 | regulation of pharyngeal pumping |
WBGene00003370 | IMP | Worm | WB:WBPaper00003259|PMID:9799259 |