| Category | ID | Term | DB Object | Evidence | Organism | Reference |
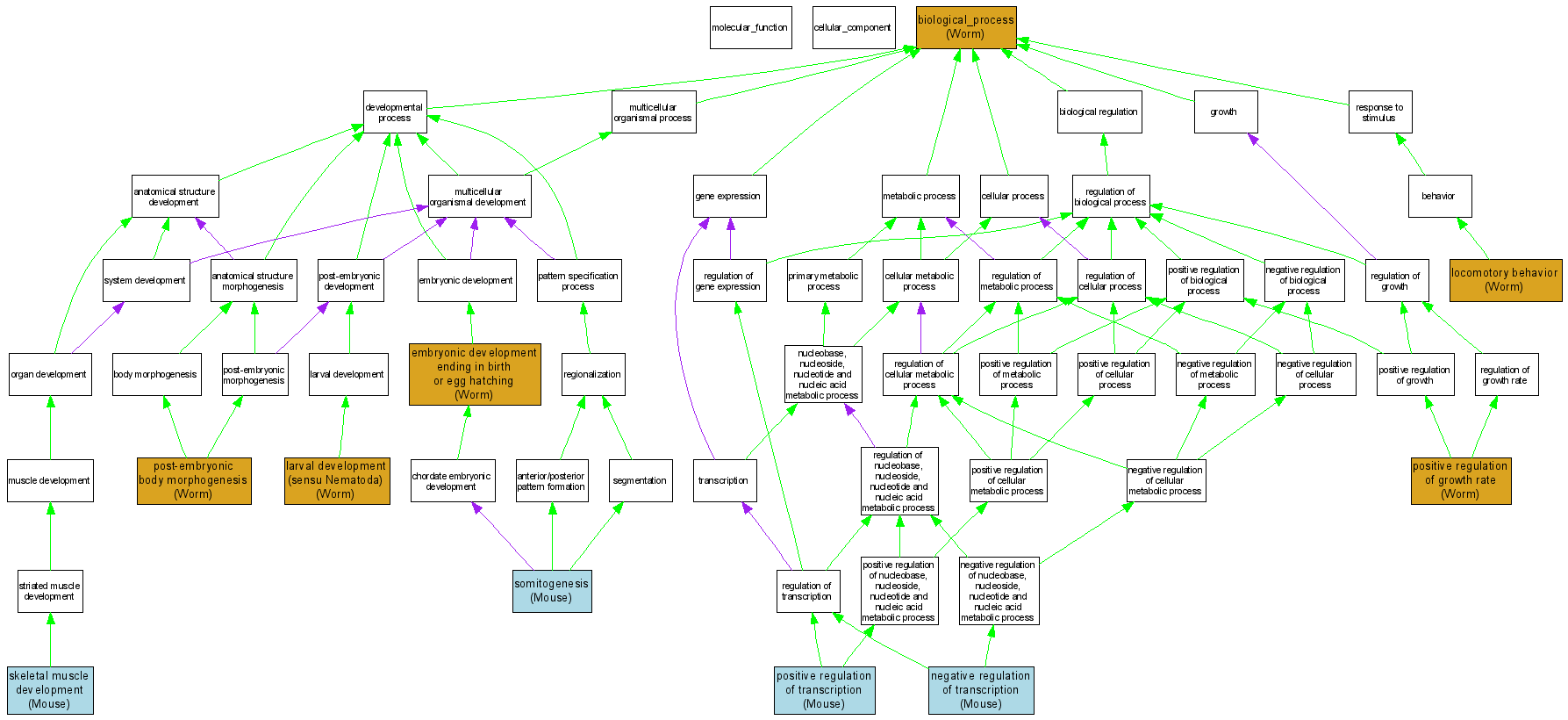
| Biological Process | GO:0008150 | biological_process |
WBGene00001948 | IMP | Worm | WB:WBPaper00027756|PMID:16845399 |
| Biological Process | GO:0009792 | embryonic development ending in birth or egg hatching |
WBGene00001948 | IMP | Worm | WB:WBPaper00025054|PMID:15791247 |
| Biological Process | GO:0009792 | embryonic development ending in birth or egg hatching |
WBGene00001948 | IMP | Worm | WB:WBPaper00027756|PMID:16845399 |
| Biological Process | GO:0002119 | larval development (sensu Nematoda) |
WBGene00001948 | IMP | Worm | WB:WBPaper00027756|PMID:16845399 |
| Biological Process | GO:0007626 | locomotory behavior |
WBGene00001948 | IMP | Worm | WB:WBPaper00006395|PMID:14551910 |
| Biological Process | GO:0016481 | negative regulation of transcription |
MGI:97253 | IMP | Mouse | MGI:MGI:73727|PMID:7797078 |
| Biological Process | GO:0040010 | positive regulation of growth rate |
WBGene00001948 | IMP | Worm | WB:WBPaper00027756|PMID:16845399 |
| Biological Process | GO:0045941 | positive regulation of transcription |
MGI:97253 | IMP | Mouse | MGI:MGI:72107|PMID:7720708 |
| Biological Process | GO:0040032 | post-embryonic body morphogenesis |
WBGene00001948 | IMP | Worm | WB:WBPaper00027756|PMID:16845399 |
| Biological Process | GO:0007519 | skeletal muscle development |
MGI:97253 | IMP | Mouse | MGI:MGI:76810|PMID:7588068 |
| Biological Process | GO:0007519 | skeletal muscle development |
MGI:97253 | IMP | Mouse | MGI:MGI:72107|PMID:7720708 |
| Biological Process | GO:0001756 | somitogenesis |
MGI:97253 | IMP | Mouse | MGI:MGI:76810|PMID:7588068 |