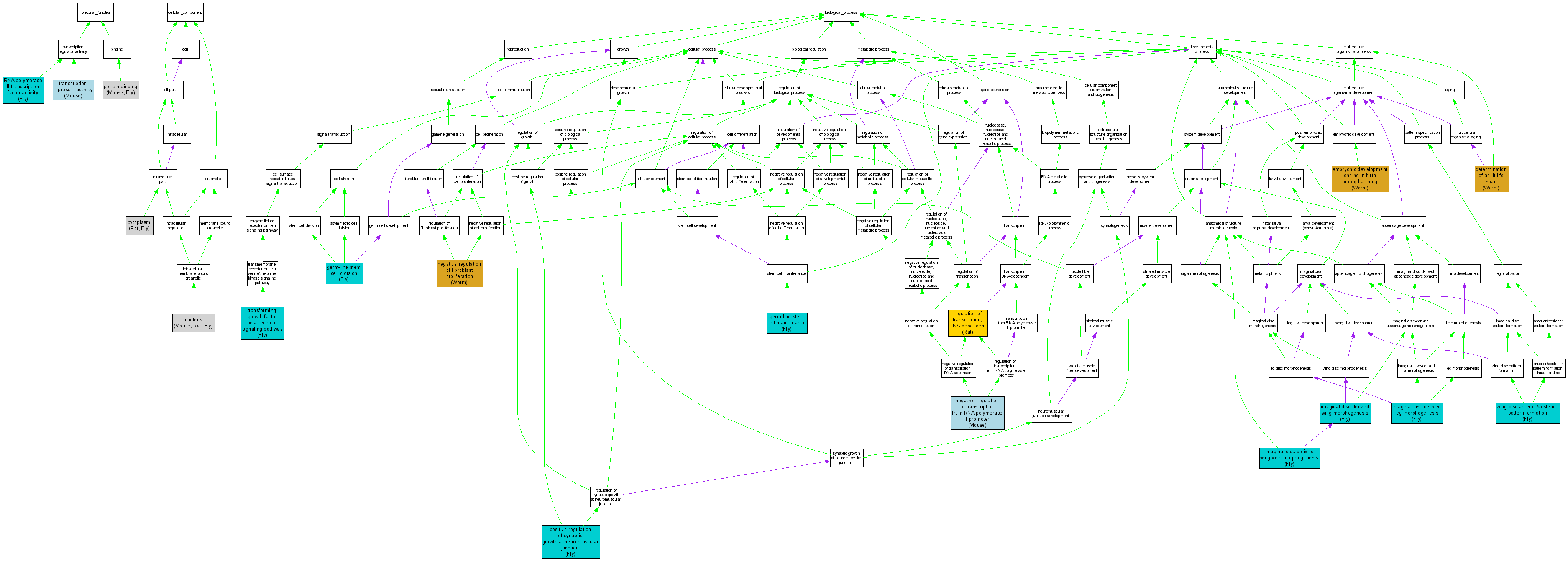
| Category | ID | Term | DB Object | Evidence | Organism | Reference |
| Molecular Function | GO:0005515 | protein binding |
MGI:97245 | IPI | Mouse | MGI:MGI:79478|PMID:8649810 |
| Molecular Function | GO:0005515 | protein binding |
FBgn0011648 | IPI | Fly | FB:FBrf0102610|PMID:9502724 |
| Molecular Function | GO:0003702 | RNA polymerase II transcription factor activity |
FBgn0011648 | IDA | Fly | FB:FBrf0095428|PMID:9230443 |
| Molecular Function | GO:0003702 | RNA polymerase II transcription factor activity |
FBgn0011648 | IGI | Fly | FB:FBrf0095428|PMID:9230443 |
| Molecular Function | GO:0003702 | RNA polymerase II transcription factor activity |
FBgn0011648 | IMP | Fly | FB:FBrf0095428|PMID:9230443 |
| Molecular Function | GO:0016564 | transcription repressor activity |
MGI:97245 | IDA | Mouse | MGI:MGI:3513728|PMID:15467743 |
| Cellular Component | GO:0005737 | cytoplasm |
RGD:3128 | IDA | Rat | RGD:1599896|PMID:9130602 |
| Cellular Component | GO:0005737 | cytoplasm |
FBgn0011648 | IDA | Fly | FB:FBrf0088659|PMID:8681791 |
| Cellular Component | GO:0005737 | cytoplasm |
FBgn0011648 | IDA | Fly | FB:FBrf0190539|PMID:16510868 |
| Cellular Component | GO:0005634 | nucleus |
MGI:97245 | IDA | Mouse | MGI:MGI:3513728|PMID:15467743 |
| Cellular Component | GO:0005634 | nucleus |
RGD:3128 | IDA | Rat | RGD:70302|PMID:11498788 |
| Cellular Component | GO:0005634 | nucleus |
RGD:3128 | IDA | Rat | RGD:1599896|PMID:9130602 |
| Cellular Component | GO:0005634 | nucleus |
FBgn0011648 | IDA | Fly | FB:FBrf0095428|PMID:9230443 |
| Cellular Component | GO:0005634 | nucleus |
FBgn0011648 | IDA | Fly | FB:FBrf0190539|PMID:16510868 |
| Biological Process | GO:0008340 | determination of adult life span |
WBGene00003163 | IMP | Worm | WB:WBPaper00005976|PMID:12845331 |
| Biological Process | GO:0009792 | embryonic development ending in birth or egg hatching |
WBGene00003163 | IMP | Worm | WB:WBPaper00006395|PMID:14551910 |
| Biological Process | GO:0042078 | germ-line stem cell division |
FBgn0011648 | IMP | Fly | FB:FBrf0103396|PMID:9695953 |
| Biological Process | GO:0030718 | germ-line stem cell maintenance |
FBgn0011648 | IMP | Fly | FB:FBrf0103396|PMID:9695953 |
| Biological Process | GO:0007480 | imaginal disc-derived leg morphogenesis |
FBgn0011648 | IMP | Fly | FB:FBrf0135803|PMID:11290719 |
| Biological Process | GO:0007476 | imaginal disc-derived wing morphogenesis |
FBgn0011648 | IMP | Fly | FB:FBrf0193945|PMID:16648592 |
| Biological Process | GO:0008586 | imaginal disc-derived wing vein morphogenesis |
FBgn0011648 | IMP | Fly | FB:FBrf0135803|PMID:11290719 |
| Biological Process | GO:0048147 | negative regulation of fibroblast proliferation |
WBGene00003163 | IGI | Worm | WB:WBPaper00003190|PMID:9764821 |
| Biological Process | GO:0000122 | negative regulation of transcription from RNA polymerase II promoter |
MGI:97245 | IDA | Mouse | MGI:MGI:3513728|PMID:15467743 |
| Biological Process | GO:0045887 | positive regulation of synaptic growth at neuromuscular junction |
FBgn0011648 | IMP | Fly | FB:FBrf0175022|PMID:15046722 |
| Biological Process | GO:0006355 | regulation of transcription, DNA-dependent |
RGD:3128 | IDA | Rat | RGD:70302|PMID:11498788 |
| Biological Process | GO:0007179 | transforming growth factor beta receptor signaling pathway |
FBgn0011648 | IGI | Fly | FB:FBrf0089199|PMID:8681796 |
| Biological Process | GO:0048100 | wing disc anterior/posterior pattern formation |
FBgn0011648 | IMP | Fly | FB:FBrf0183859|PMID:15708556 |