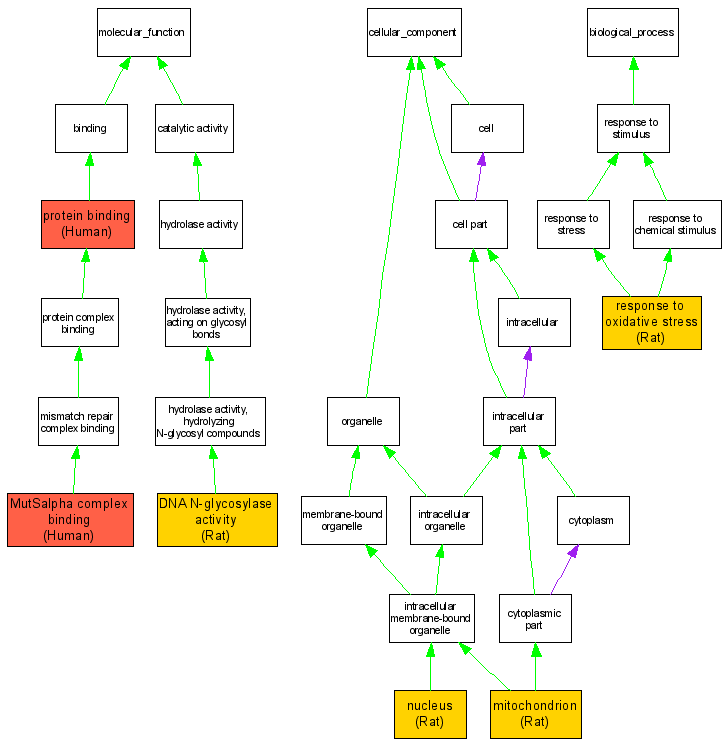
| Category | ID | Term | DB Object | Evidence | Organism | Reference |
| Molecular Function | GO:0019104 | DNA N-glycosylase activity |
RGD:620045 | IDA | Rat | RGD:1600194|PMID:14690527 |
| Molecular Function | GO:0032407 | MutSalpha complex binding |
Q9UIF7 | IDA | Human | PMID:11801590 |
| Molecular Function | GO:0005515 | protein binding |
Q9UIF7 | IPI | Human | PMID:11801590 |
| Cellular Component | GO:0005739 | mitochondrion |
RGD:620045 | IDA | Rat | RGD:1600194|PMID:14690527 |
| Cellular Component | GO:0005739 | mitochondrion |
RGD:620045 | IDA | Rat | RGD:628413|PMID:12472901 |
| Cellular Component | GO:0005634 | nucleus |
RGD:620045 | IDA | Rat | RGD:1600194|PMID:14690527 |
| Biological Process | GO:0006979 | response to oxidative stress |
RGD:620045 | IDA | Rat | RGD:628413|PMID:12472901 |