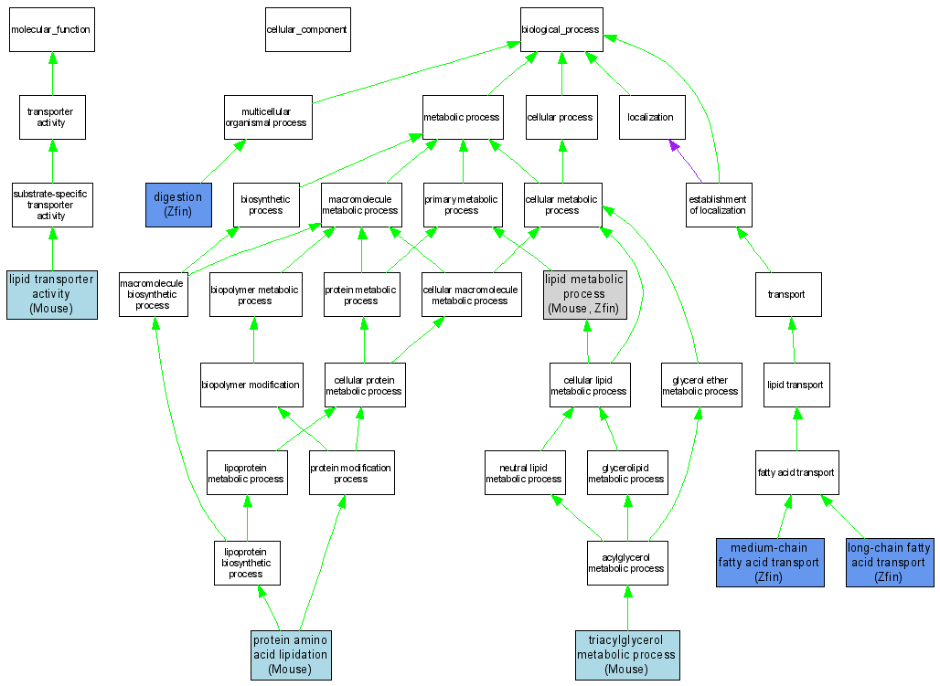
| Category | ID | Term | DB Object | Evidence | Organism | Reference |
| Molecular Function | GO:0005319 | lipid transporter activity |
MGI:106926 | IDA | Mouse | MGI:MGI:2386141|PMID:12072432 |
| Biological Process | GO:0007586 | digestion |
ZDB-GENE-040419-2 | IEP | Zfin | ZFIN:ZDB-PUB-041228-15|PMID:15614773 |
| Biological Process | GO:0006629 | lipid metabolic process |
MGI:106926 | IDA | Mouse | MGI:MGI:2386141|PMID:12072432 |
| Biological Process | GO:0006629 | lipid metabolic process |
ZDB-GENE-040419-2 | IMP | Zfin | ZFIN:ZDB-PUB-061229-10|PMID:17176039 |
| Biological Process | GO:0015909 | long-chain fatty acid transport |
ZDB-GENE-040419-2 | IMP | Zfin | ZFIN:ZDB-PUB-061229-10|PMID:17176039 |
| Biological Process | GO:0001579 | medium-chain fatty acid transport |
ZDB-GENE-040419-2 | IMP | Zfin | ZFIN:ZDB-PUB-061229-10|PMID:17176039 |
| Biological Process | GO:0006497 | protein amino acid lipidation |
MGI:106926 | IDA | Mouse | MGI:MGI:2386141|PMID:12072432 |
| Biological Process | GO:0006641 | triacylglycerol metabolic process |
MGI:106926 | IDA | Mouse | MGI:MGI:2386141|PMID:12072432 |