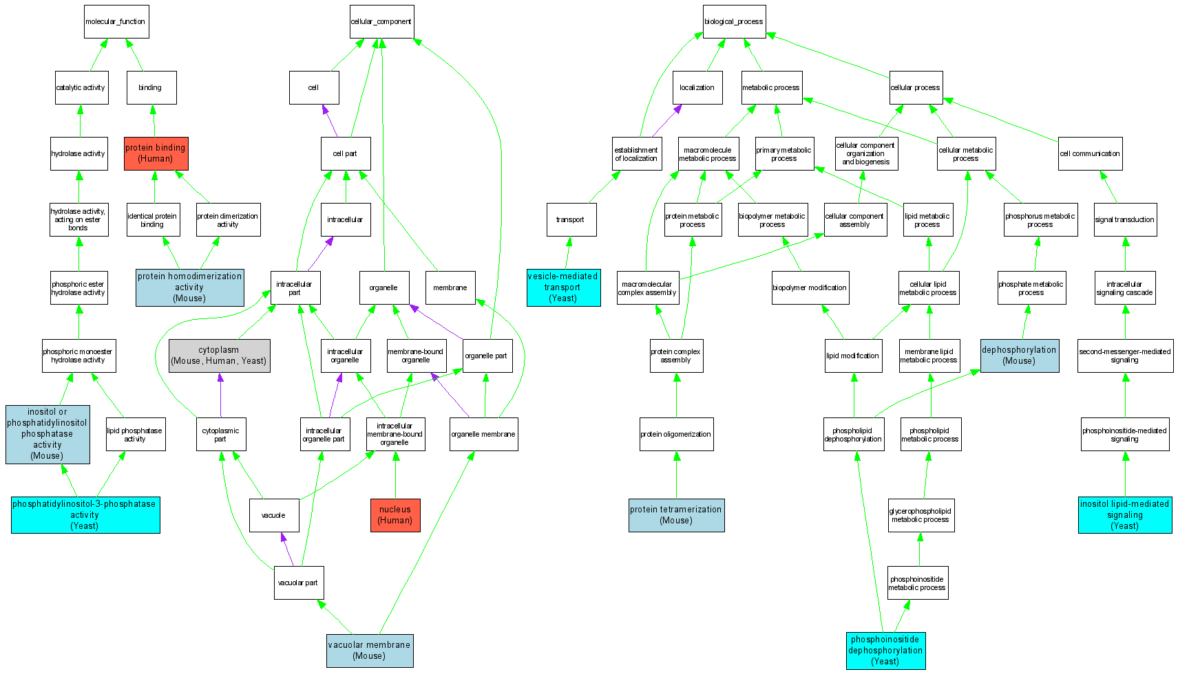
| Category | ID | Term | DB Object | Evidence | Organism | Reference |
| Molecular Function | GO:0004437 | inositol or phosphatidylinositol phosphatase activity |
MGI:1924366 | IDA | Mouse | MGI:MGI:3619505|PMID:16399794 |
| Molecular Function | GO:0004438 | phosphatidylinositol-3-phosphatase activity |
S000003871 | IDA | Yeast | SGD_REF:S000076957|PMID:15169871 |
| Molecular Function | GO:0004438 | phosphatidylinositol-3-phosphatase activity |
S000003871 | IMP | Yeast | SGD_REF:S000076957|PMID:15169871 |
| Molecular Function | GO:0005515 | protein binding |
Q13614 | IPI | Human | PMID:15998640 |
| Molecular Function | GO:0005515 | protein binding |
Q13614 | IPI | Human | PMID:12837694 |
| Molecular Function | GO:0042803 | protein homodimerization activity |
MGI:1924366 | IPI | Mouse | MGI:MGI:3619505|PMID:16399794 |
| Cellular Component | GO:0005737 | cytoplasm |
MGI:1924366 | IDA | Mouse | MGI:MGI:2668305|PMID:12837694 |
| Cellular Component | GO:0005737 | cytoplasm |
MGI:1924366 | IDA | Mouse | MGI:MGI:3619505|PMID:16399794 |
| Cellular Component | GO:0005737 | cytoplasm |
Q13614 | IDA | Human | PMID:12837694 |
| Cellular Component | GO:0005737 | cytoplasm |
S000003871 | IDA | Yeast | SGD_REF:S000074185|PMID:14562095 |
| Cellular Component | GO:0005634 | nucleus |
Q13614 | IDA | Human | PMID:12837694 |
| Cellular Component | GO:0005774 | vacuolar membrane |
MGI:1924366 | IDA | Mouse | MGI:MGI:3619505|PMID:16399794 |
| Biological Process | GO:0016311 | dephosphorylation |
MGI:1924366 | IDA | Mouse | MGI:MGI:3619505|PMID:16399794 |
| Biological Process | GO:0048017 | inositol lipid-mediated signaling |
S000003871 | IMP | Yeast | SGD_REF:S000076957|PMID:15169871 |
| Biological Process | GO:0046856 | phosphoinositide dephosphorylation |
S000003871 | IDA | Yeast | SGD_REF:S000076957|PMID:15169871 |
| Biological Process | GO:0046856 | phosphoinositide dephosphorylation |
S000003871 | IMP | Yeast | SGD_REF:S000076957|PMID:15169871 |
| Biological Process | GO:0051262 | protein tetramerization |
MGI:1924366 | IPI | Mouse | MGI:MGI:3619505|PMID:16399794 |
| Biological Process | GO:0016192 | vesicle-mediated transport |
S000003871 | IMP | Yeast | SGD_REF:S000076957|PMID:15169871 |