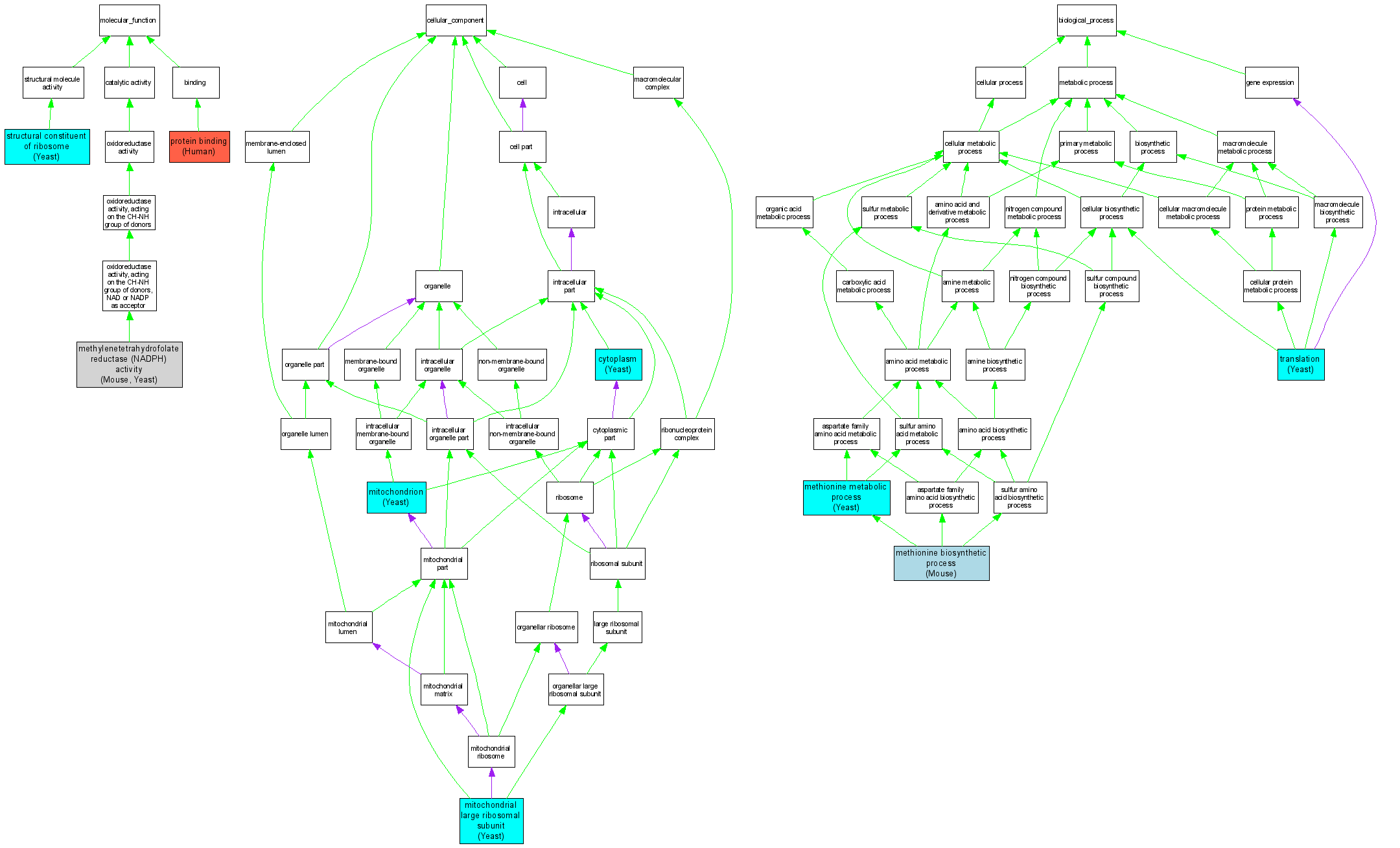
| Category | ID | Term | DB Object | Evidence | Organism | Reference |
| Molecular Function | GO:0004489 | methylenetetrahydrofolate reductase (NADPH) activity |
MGI:106639 | IMP | Mouse | MGI:MGI:3510291|PMID:15217352 |
| Molecular Function | GO:0004489 | methylenetetrahydrofolate reductase (NADPH) activity |
S000003093 | IDA | Yeast | SGD_REF:S000055171|PMID:10600168 |
| Molecular Function | GO:0005515 | protein binding |
P42898 | IPI | Human | PMID:15231747 |
| Molecular Function | GO:0003735 | structural constituent of ribosome |
S000003093 | IDA | Yeast | SGD_REF:S000058441|PMID:9151978 |
| Cellular Component | GO:0005737 | cytoplasm |
S000003093 | IDA | Yeast | SGD_REF:S000055171|PMID:10600168 |
| Cellular Component | GO:0005762 | mitochondrial large ribosomal subunit |
S000003093 | IDA | Yeast | SGD_REF:S000058441|PMID:9151978 |
| Cellular Component | GO:0005739 | mitochondrion |
S000003093 | IDA | Yeast | SGD_REF:S000117178|PMID:16823961 |
| Cellular Component | GO:0005739 | mitochondrion |
S000003093 | IDA | Yeast | SGD_REF:S000075100|PMID:14576278 |
| Biological Process | GO:0009086 | methionine biosynthetic process |
MGI:106639 | IMP | Mouse | MGI:MGI:3510291|PMID:15217352 |
| Biological Process | GO:0006555 | methionine metabolic process |
S000003093 | IMP | Yeast | SGD_REF:S000048523|PMID:10029993 |
| Biological Process | GO:0006412 | translation |
S000003093 | IDA | Yeast | SGD_REF:S000058441|PMID:9151978 |