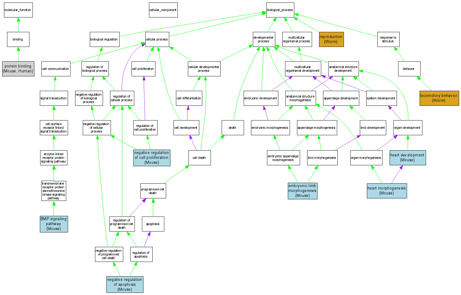
Compare GO annotations for MSX2 and its orthologs

A table of the annotations represented in this image is provided below.
CategoryIDTermDB ObjectEvidenceOrganismReference
Molecular FunctionGO:0005515protein binding MGI:97169IPIMouseMGI:MGI:2181265|PMID:11959851
Molecular FunctionGO:0005515protein binding P35548IPIHumanPMID:12145306
Biological ProcessGO:0030509BMP signaling pathway MGI:97169IGIMouseMGI:MGI:3720542|PMID:17601530
Biological ProcessGO:0030326embryonic limb morphogenesis MGI:97169IGIMouseMGI:MGI:3580732|PMID:15930102
Biological ProcessGO:0007507heart development MGI:97169IGIMouseMGI:MGI:3720542|PMID:17601530
Biological ProcessGO:0003007heart morphogenesis MGI:97169IGIMouseMGI:MGI:3720542|PMID:17601530
Biological ProcessGO:0007626locomotory behavior WBGene00006881IMPWormWB:WBPaper00006395|PMID:14551910
Biological ProcessGO:0043066negative regulation of apoptosis MGI:97169IGIMouseMGI:MGI:3720542|PMID:17601530
Biological ProcessGO:0008285negative regulation of cell proliferation MGI:97169IGIMouseMGI:MGI:3720542|PMID:17601530
Biological ProcessGO:0000003reproduction WBGene00006881IMPWormWB:WBPaper00004651|PMID:11231151