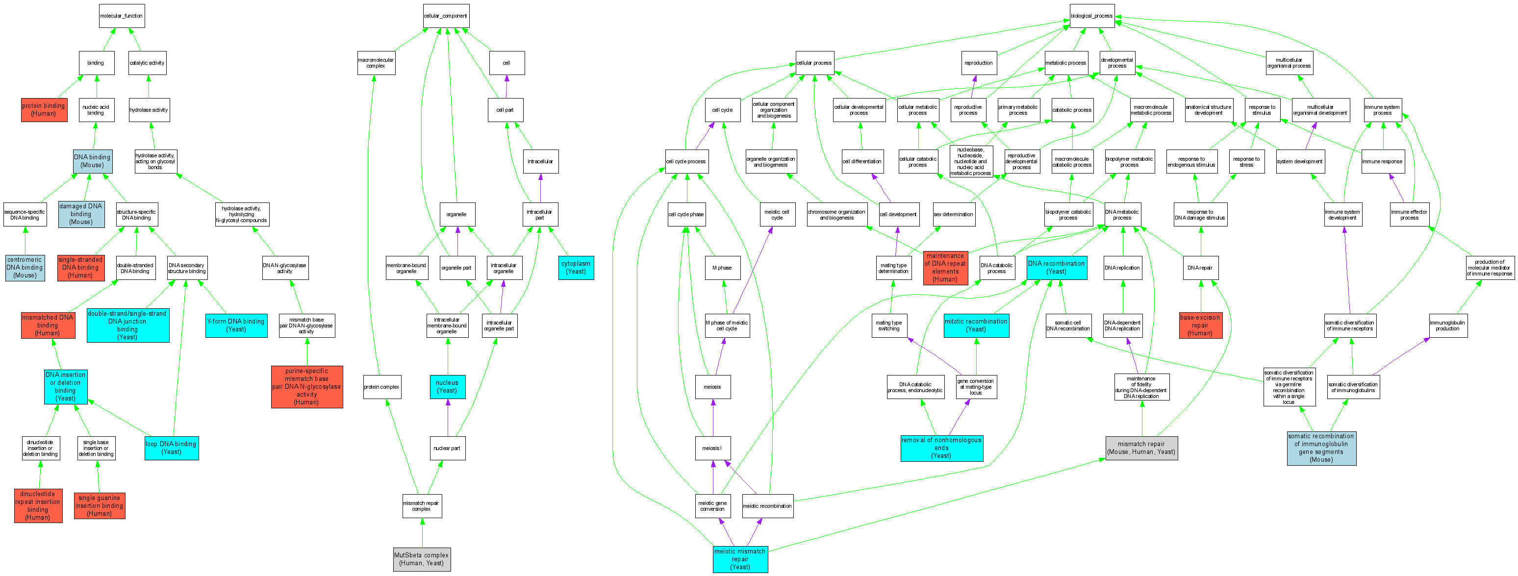
| Category | ID | Term | DB Object | Evidence | Organism | Reference |
| Molecular Function | GO:0019237 | centromeric DNA binding |
MGI:109519 | IDA | Mouse | MGI:MGI:3612193|PMID:16260499 |
| Molecular Function | GO:0003684 | damaged DNA binding |
MGI:109519 | IGI | Mouse | MGI:MGI:1351797|PMID:10545954 |
| Molecular Function | GO:0032181 | dinucleotide repeat insertion binding |
P20585 | IDA | Human | PMID:8942985 |
| Molecular Function | GO:0003677 | DNA binding |
MGI:109519 | IGI | Mouse | MGI:MGI:1351797|PMID:10545954 |
| Molecular Function | GO:0032135 | DNA insertion or deletion binding |
S000000688 | IDA | Yeast | SGD_REF:S000057936|PMID:8805366 |
| Molecular Function | GO:0000406 | double-strand/single-strand DNA junction binding |
S000000688 | IDA | Yeast | SGD_REF:S000116723|PMID:16781730 |
| Molecular Function | GO:0000404 | loop DNA binding |
S000000688 | IDA | Yeast | SGD_REF:S000116723|PMID:16781730 |
| Molecular Function | GO:0030983 | mismatched DNA binding |
P20585 | IDA | Human | PMID:8942985 |
| Molecular Function | GO:0005515 | protein binding |
P20585 | IPI | Human | PMID:14657349 |
| Molecular Function | GO:0005515 | protein binding |
P20585 | IPI | Human | PMID:11427529 |
| Molecular Function | GO:0000701 | purine-specific mismatch base pair DNA N-glycosylase activity |
P20585 | IMP | Human | PMID:11005803 |
| Molecular Function | GO:0032142 | single guanine insertion binding |
P20585 | IDA | Human | PMID:8942985 |
| Molecular Function | GO:0003697 | single-stranded DNA binding |
P20585 | IDA | Human | PMID:11809883 |
| Molecular Function | GO:0000403 | Y-form DNA binding |
S000000688 | IDA | Yeast | SGD_REF:S000116723|PMID:16781730 |
| Cellular Component | GO:0005737 | cytoplasm |
S000000688 | IDA | Yeast | SGD_REF:S000074185|PMID:14562095 |
| Cellular Component | GO:0032302 | MutSbeta complex |
P20585 | IDA | Human | PMID:8942985 |
| Cellular Component | GO:0032302 | MutSbeta complex |
S000000688 | IPI | Yeast | SGD_REF:S000057936|PMID:8805366 |
| Cellular Component | GO:0005634 | nucleus |
S000000688 | IDA | Yeast | SGD_REF:S000074185|PMID:14562095 |
| Biological Process | GO:0006284 | base-excision repair |
P20585 | IDA | Human | PMID:8942985 |
| Biological Process | GO:0006310 | DNA recombination |
S000000688 | IMP | Yeast | SGD_REF:S000081889|PMID:15920474 |
| Biological Process | GO:0043570 | maintenance of DNA repeat elements |
P20585 | IMP | Human | PMID:16388310 |
| Biological Process | GO:0000710 | meiotic mismatch repair |
S000000688 | IMP | Yeast | SGD_REF:S000115808|PMID:16702432 |
| Biological Process | GO:0006298 | mismatch repair |
MGI:109519 | IMP | Mouse | MGI:MGI:1353715|PMID:10706084 |
| Biological Process | GO:0006298 | mismatch repair |
MGI:109519 | IGI | Mouse | MGI:MGI:2154151|PMID:11691815 |
| Biological Process | GO:0006298 | mismatch repair |
MGI:109519 | IGI | Mouse | MGI:MGI:3692242|PMID:16728433 |
| Biological Process | GO:0006298 | mismatch repair |
MGI:109519 | IMP | Mouse | MGI:MGI:3692242|PMID:16728433 |
| Biological Process | GO:0006298 | mismatch repair |
MGI:109519 | IGI | Mouse | MGI:MGI:1353715|PMID:10706084 |
| Biological Process | GO:0006298 | mismatch repair |
P20585 | IDA | Human | PMID:11005803 |
| Biological Process | GO:0006298 | mismatch repair |
P20585 | IMP | Human | PMID:8782829 |
| Biological Process | GO:0006298 | mismatch repair |
S000000688 | IMP | Yeast | SGD_REF:S000053177|PMID:9520271 |
| Biological Process | GO:0006298 | mismatch repair |
S000000688 | IMP | Yeast | SGD_REF:S000043851|PMID:8510668 |
| Biological Process | GO:0006312 | mitotic recombination |
S000000688 | IMP | Yeast | SGD_REF:S000051942|PMID:8849883 |
| Biological Process | GO:0000735 | removal of nonhomologous ends |
S000000688 | IGI | Yeast | SGD_REF:S000040358|PMID:9256462 |
| Biological Process | GO:0000735 | removal of nonhomologous ends |
S000000688 | IMP | Yeast | SGD_REF:S000040358|PMID:9256462 |
| Biological Process | GO:0016447 | somatic recombination of immunoglobulin gene segments |
MGI:109519 | IMP | Mouse | MGI:MGI:3046392|PMID:15238604 |