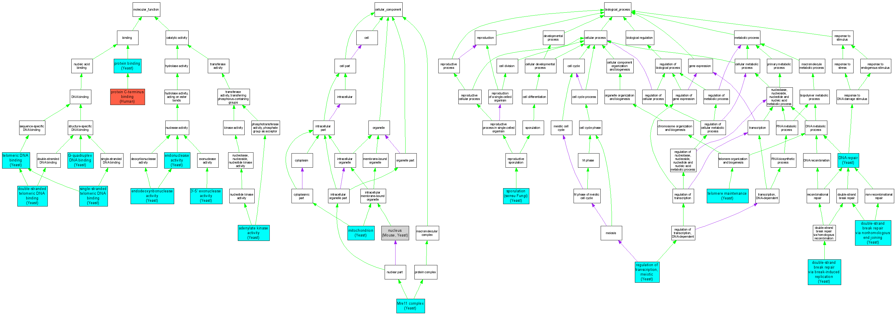
Compare GO annotations for MRE11A and its orthologs

A table of the annotations represented in this image is provided below.
CategoryIDTermDB ObjectEvidenceOrganismReference
Molecular FunctionGO:00084083'-5' exonuclease activity S000004837IDAYeastSGD_REF:S000065930|PMID:11454871
Molecular FunctionGO:0004017adenylate kinase activity S000004837IDAYeastSGD_REF:S000121365|PMID:17349953
Molecular FunctionGO:0003691double-stranded telomeric DNA binding S000004837IDAYeastSGD_REF:S000123824|PMID:17698079
Molecular FunctionGO:0004520endodeoxyribonuclease activity S000004837IDAYeastSGD_REF:S000086451|PMID:16116037
Molecular FunctionGO:0004519endonuclease activity S000004837IDAYeastSGD_REF:S000042701|PMID:9858579
Molecular FunctionGO:0051880G-quadruplex DNA binding S000004837IDAYeastSGD_REF:S000123824|PMID:17698079
Molecular FunctionGO:0005515protein binding S000004837IPIYeastSGD_REF:S000050527|PMID:9845372
Molecular FunctionGO:0008022protein C-terminus binding P49959IPIHumanPMID:9590181
Molecular FunctionGO:0043047single-stranded telomeric DNA binding S000004837IDAYeastSGD_REF:S000123824|PMID:17698079
Molecular FunctionGO:0042162telomeric DNA binding S000004837IDAYeastSGD_REF:S000086451|PMID:16116037
Molecular FunctionGO:0042162telomeric DNA binding S000004837IDAYeastSGD_REF:S000080865|PMID:15721260
Cellular ComponentGO:0005739mitochondrion S000004837IDAYeastSGD_REF:S000117178|PMID:16823961
Cellular ComponentGO:0005739mitochondrion S000004837IDAYeastSGD_REF:S000075100|PMID:14576278
Cellular ComponentGO:0030870Mre11 complex S000004837IPIYeastSGD_REF:S000050527|PMID:9845372
Cellular ComponentGO:0005634nucleus MGI:1100512IDAMouseMGI:MGI:2667543|PMID:12687013
Cellular ComponentGO:0005634nucleus MGI:1100512IDAMouseMGI:MGI:3053255|PMID:15364958
Cellular ComponentGO:0005634nucleus S000004837IDAYeastSGD_REF:S000082253|PMID:15548595
Cellular ComponentGO:0005634nucleus S000004837IDAYeastSGD_REF:S000050527|PMID:9845372
Biological ProcessGO:0006281DNA repair S000004837IMPYeastSGD_REF:S000050826|PMID:7789757
Biological ProcessGO:0000727double-strand break repair via break-induced replication S000004837IMPYeastSGD_REF:S000121266|PMID:17321803
Biological ProcessGO:0000727double-strand break repair via break-induced replication S000004837IGIYeastSGD_REF:S000121266|PMID:17321803
Biological ProcessGO:0006303double-strand break repair via nonhomologous end joining S000004837IMPYeastSGD_REF:S000073203|PMID:12399380
Biological ProcessGO:0051037regulation of transcription, meiotic S000004837IMPYeastSGD_REF:S000122029|PMID:17396017
Biological ProcessGO:0030437sporulation (sensu Fungi) S000004837IMPYeastSGD_REF:S000122029|PMID:17396017
Biological ProcessGO:0000723telomere maintenance S000004837IMPYeastSGD_REF:S000114270|PMID:15161972