| Category | ID | Term | DB Object | Evidence | Organism | Reference |
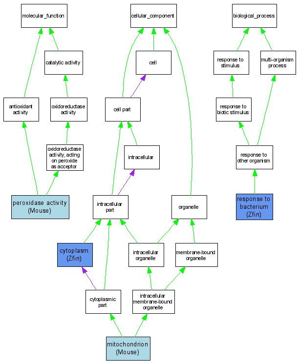
| Molecular Function | GO:0004601 | peroxidase activity |
MGI:97137 | IDA | Mouse | MGI:MGI:2179579|PMID:11980719 |
| Molecular Function | GO:0004601 | peroxidase activity |
MGI:97137 | IDA | Mouse | MGI:MGI:2157179|PMID:11792727 |
| Molecular Function | GO:0004601 | peroxidase activity |
MGI:97137 | IDA | Mouse | MGI:MGI:3044469|PMID:15159534 |
| Cellular Component | GO:0005737 | cytoplasm |
ZDB-GENE-030131-9460 | IDA | Zfin | ZFIN:ZDB-PUB-011109-4|PMID:11698295 |
| Cellular Component | GO:0005739 | mitochondrion |
MGI:97137 | IDA | Mouse | MGI:MGI:2682130|PMID:14651853 |
| Biological Process | GO:0009617 | response to bacterium |
ZDB-GENE-030131-9460 | IDA | Zfin | ZFIN:ZDB-PUB-061031-1|PMID:17055441 |