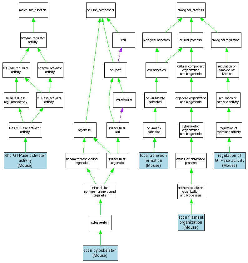
| Category | ID | Term | DB Object | Evidence | Organism | Reference |
| Molecular Function | GO:0005100 | Rho GTPase activator activity |
MGI:1196332 | IDA | Mouse | MGI:MGI:2447568|PMID:10699171 |
| Cellular Component | GO:0015629 | actin cytoskeleton |
MGI:1196332 | IDA | Mouse | MGI:MGI:2447568|PMID:10699171 |
| Biological Process | GO:0007015 | actin filament organization |
MGI:1196332 | IDA | Mouse | MGI:MGI:2447568|PMID:10699171 |
| Biological Process | GO:0048041 | focal adhesion formation |
MGI:1196332 | IDA | Mouse | MGI:MGI:2447568|PMID:10699171 |
| Biological Process | GO:0043087 | regulation of GTPase activity |
MGI:1196332 | IDA | Mouse | MGI:MGI:2447568|PMID:10699171 |