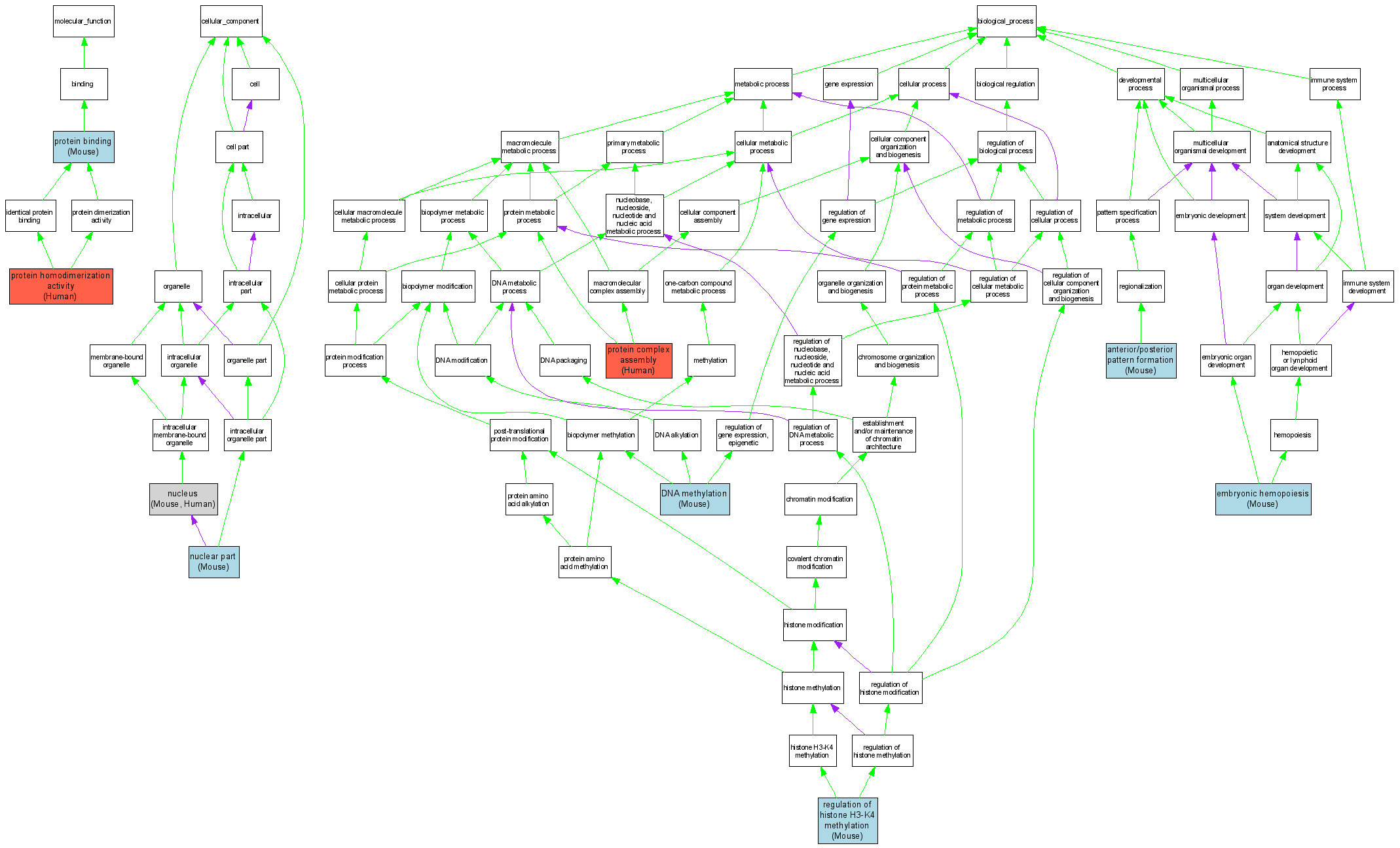
| Category | ID | Term | DB Object | Evidence | Organism | Reference |
| Molecular Function | GO:0005515 | protein binding |
MGI:96995 | IPI | Mouse | MGI:MGI:3625774|PMID:16618927 |
| Molecular Function | GO:0042803 | protein homodimerization activity |
Q03164 | IDA | Human | PMID:11313484 |
| Cellular Component | GO:0044428 | nuclear part |
MGI:96995 | IDA | Mouse | MGI:MGI:3625774|PMID:16618927 |
| Cellular Component | GO:0005634 | nucleus |
MGI:96995 | IDA | Mouse | MGI:MGI:2150845|PMID:11555636 |
| Cellular Component | GO:0005634 | nucleus |
Q03164 | IDA | Human | PMID:11313484 |
| Biological Process | GO:0009952 | anterior/posterior pattern formation |
MGI:96995 | IMP | Mouse | MGI:MGI:3625774|PMID:16618927 |
| Biological Process | GO:0009952 | anterior/posterior pattern formation |
MGI:96995 | IGI | Mouse | MGI:MGI:3530206|PMID:15741318 |
| Biological Process | GO:0006306 | DNA methylation |
MGI:96995 | IMP | Mouse | MGI:MGI:3625774|PMID:16618927 |
| Biological Process | GO:0035162 | embryonic hemopoiesis |
MGI:96995 | IMP | Mouse | MGI:MGI:1270072|PMID:9639506 |
| Biological Process | GO:0006461 | protein complex assembly |
Q03164 | IDA | Human | PMID:15199122 |
| Biological Process | GO:0051569 | regulation of histone H3-K4 methylation |
MGI:96995 | IMP | Mouse | MGI:MGI:3625774|PMID:16618927 |