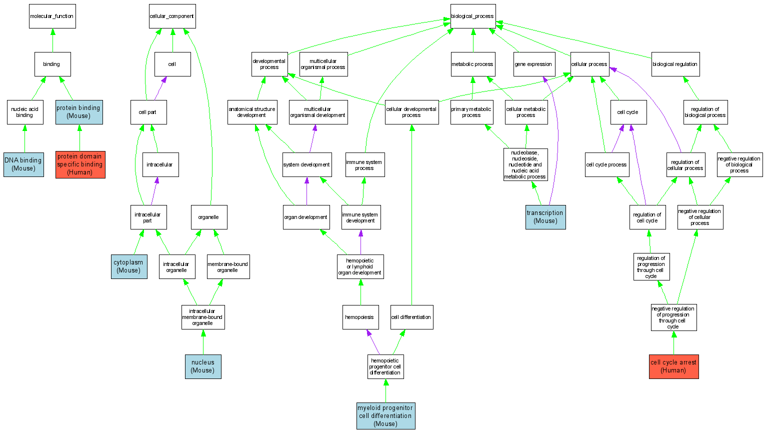
| Category | ID | Term | DB Object | Evidence | Organism | Reference |
| Molecular Function | GO:0003677 | DNA binding |
MGI:1341819 | IDA | Mouse | MGI:MGI:3696586|PMID:17008314 |
| Molecular Function | GO:0005515 | protein binding |
MGI:1341819 | IPI | Mouse | MGI:MGI:2388865|PMID:12176995 |
| Molecular Function | GO:0005515 | protein binding |
MGI:1341819 | IPI | Mouse | MGI:MGI:3696586|PMID:17008314 |
| Molecular Function | GO:0019904 | protein domain specific binding |
P58340 | IDA | Human | PMID:12176995 |
| Cellular Component | GO:0005737 | cytoplasm |
MGI:1341819 | IDA | Mouse | MGI:MGI:2388865|PMID:12176995 |
| Cellular Component | GO:0005634 | nucleus |
MGI:1341819 | IDA | Mouse | MGI:MGI:3696586|PMID:17008314 |
| Biological Process | GO:0007050 | cell cycle arrest |
P58340 | IDA | Human | PMID:15861129 |
| Biological Process | GO:0002318 | myeloid progenitor cell differentiation |
MGI:1341819 | IDA | Mouse | MGI:MGI:1346932|PMID:10523300 |
| Biological Process | GO:0006350 | transcription |
MGI:1341819 | IDA | Mouse | MGI:MGI:3696586|PMID:17008314 |