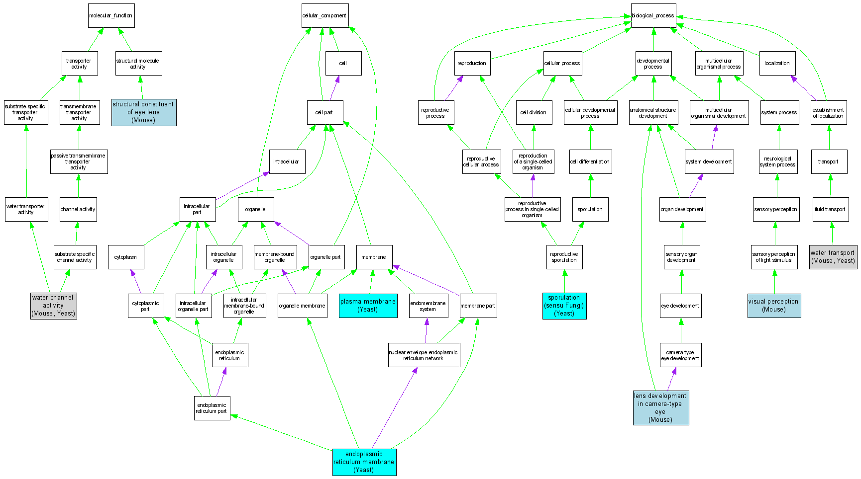
| Category | ID | Term | DB Object | Evidence | Organism | Reference |
| Molecular Function | GO:0005212 | structural constituent of eye lens |
MGI:96990 | IDA | Mouse | MGI:MGI:2670047|PMID:11773604 |
| Molecular Function | GO:0015250 | water channel activity |
MGI:96990 | IMP | Mouse | MGI:MGI:2670047|PMID:11773604 |
| Molecular Function | GO:0015250 | water channel activity |
S000006396 | IMP | Yeast | SGD_REF:S000051106|PMID:9765289 |
| Molecular Function | GO:0015250 | water channel activity |
S000006396 | IGI | Yeast | SGD_REF:S000051106|PMID:9765289 |
| Cellular Component | GO:0005789 | endoplasmic reticulum membrane |
S000003975 | IDA | Yeast | SGD_REF:S000059515|PMID:11168368 |
| Cellular Component | GO:0005886 | plasma membrane |
S000006396 | IDA | Yeast | SGD_REF:S000040273|PMID:10092523 |
| Cellular Component | GO:0005886 | plasma membrane |
S000003975 | IDA | Yeast | SGD_REF:S000059515|PMID:11168368 |
| Biological Process | GO:0002088 | lens development in camera-type eye |
MGI:96990 | IMP | Mouse | MGI:MGI:55175|PMID:7333462 |
| Biological Process | GO:0030437 | sporulation (sensu Fungi) |
S000006396 | IMP | Yeast | SGD_REF:S000079836|PMID:15583134 |
| Biological Process | GO:0007601 | visual perception |
MGI:96990 | IMP | Mouse | MGI:MGI:2670047|PMID:11773604 |
| Biological Process | GO:0006833 | water transport |
MGI:96990 | IMP | Mouse | MGI:MGI:2670047|PMID:11773604 |
| Biological Process | GO:0006833 | water transport |
S000006396 | IMP | Yeast | SGD_REF:S000051106|PMID:9765289 |