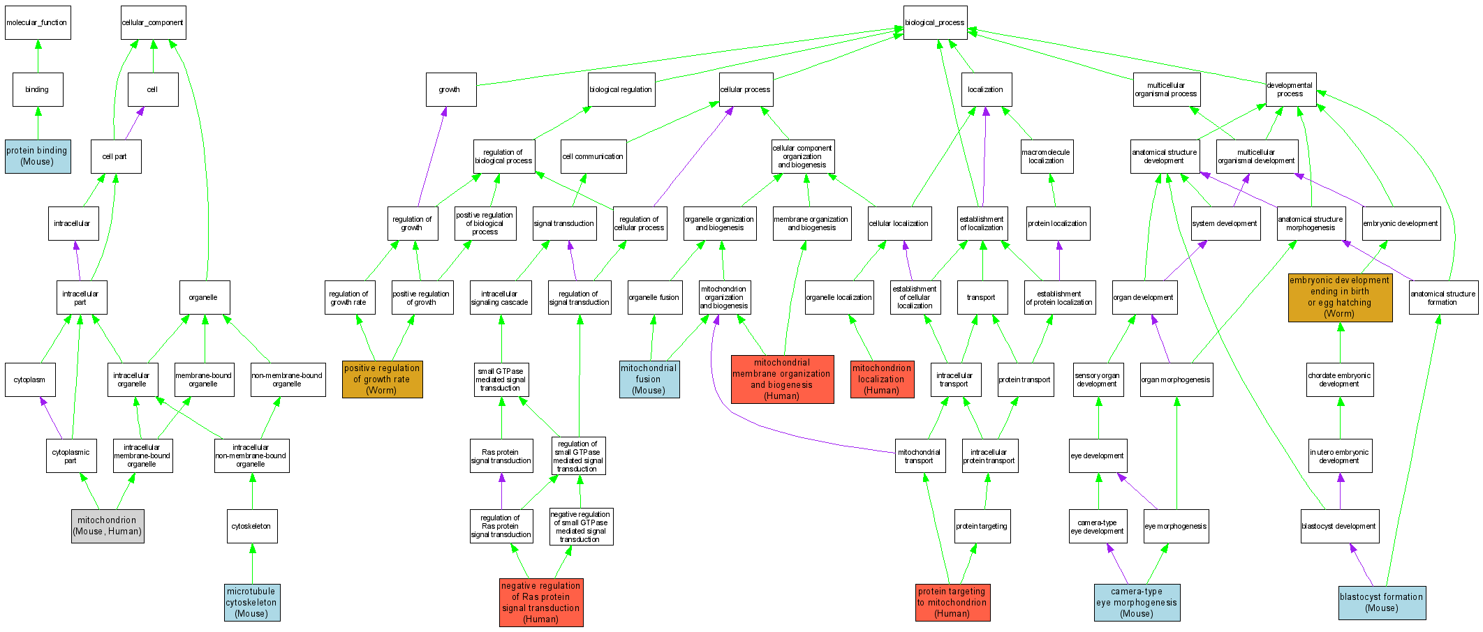
| Category | ID | Term | DB Object | Evidence | Organism | Reference |
| Molecular Function | GO:0005515 | protein binding |
MGI:2442230 | IPI | Mouse | MGI:MGI:2449351|PMID:12527753 |
| Cellular Component | GO:0015630 | microtubule cytoskeleton |
MGI:2442230 | IDA | Mouse | MGI:MGI:3587532|PMID:16083859 |
| Cellular Component | GO:0005739 | mitochondrion |
MGI:2442230 | IDA | Mouse | MGI:MGI:3665364|PMID:17035996 |
| Cellular Component | GO:0005739 | mitochondrion |
O95140 | IDA | Human | PMID:11181170 |
| Biological Process | GO:0001825 | blastocyst formation |
MGI:2442230 | IMP | Mouse | MGI:MGI:3587532|PMID:16083859 |
| Biological Process | GO:0048593 | camera-type eye morphogenesis |
MGI:2442230 | IMP | Mouse | MGI:MGI:3589043|PMID:16104381 |
| Biological Process | GO:0009792 | embryonic development ending in birth or egg hatching |
WBGene00001509 | IMP | Worm | WB:WBPaper00006395|PMID:14551910 |
| Biological Process | GO:0008053 | mitochondrial fusion |
MGI:2442230 | IMP | Mouse | MGI:MGI:2449351|PMID:12527753 |
| Biological Process | GO:0007006 | mitochondrial membrane organization and biogenesis |
O95140 | IDA | Human | PMID:11181170 |
| Biological Process | GO:0051646 | mitochondrion localization |
O95140 | IDA | Human | PMID:11181170 |
| Biological Process | GO:0046580 | negative regulation of Ras protein signal transduction |
O95140 | IDA | Human | PMID:15322553 |
| Biological Process | GO:0040010 | positive regulation of growth rate |
WBGene00001509 | IMP | Worm | WB:WBPaper00005654|PMID:12529635 |
| Biological Process | GO:0040010 | positive regulation of growth rate |
WBGene00001509 | IMP | Worm | WB:WBPaper00006395|PMID:14551910 |
| Biological Process | GO:0006626 | protein targeting to mitochondrion |
O95140 | IDA | Human | PMID:11181170 |