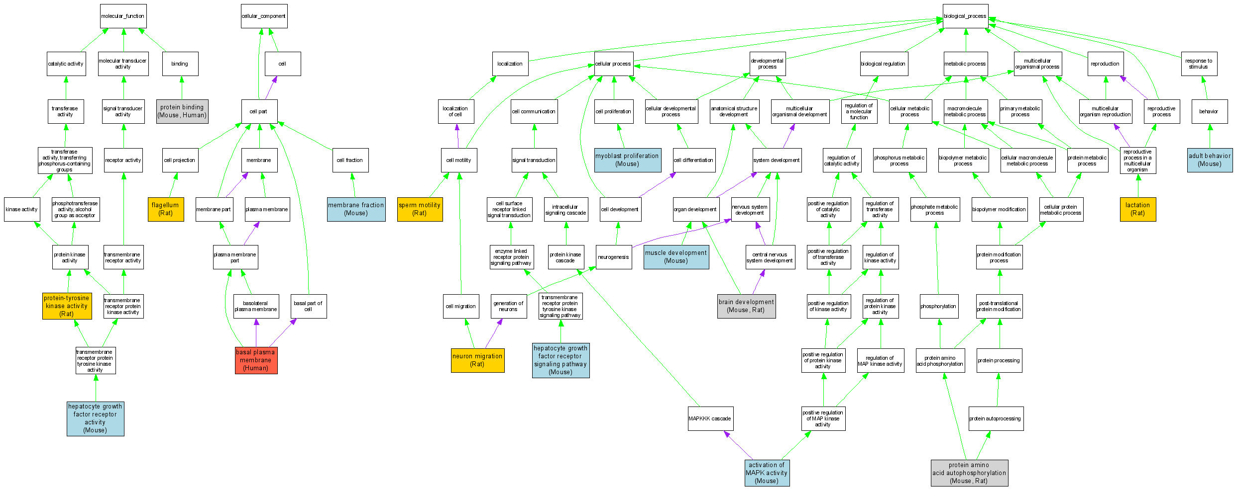
| Category | ID | Term | DB Object | Evidence | Organism | Reference |
| Molecular Function | GO:0005008 | hepatocyte growth factor receptor activity |
MGI:96969 | IDA | Mouse | MGI:MGI:3054501|PMID:15314156 |
| Molecular Function | GO:0005515 | protein binding |
MGI:96969 | IPI | Mouse | MGI:MGI:3054501|PMID:15314156 |
| Molecular Function | GO:0005515 | protein binding |
P08581 | IPI | Human | PMID:11571281 |
| Molecular Function | GO:0004713 | protein-tyrosine kinase activity |
RGD:3082 | IDA | Rat | RGD:729166|PMID:7499789 |
| Cellular Component | GO:0009925 | basal plasma membrane |
P08581 | IDA | Human | PMID:15314156 |
| Cellular Component | GO:0019861 | flagellum |
RGD:3082 | IDA | Rat | RGD:1600149|PMID:12399538 |
| Cellular Component | GO:0005624 | membrane fraction |
MGI:96969 | IDA | Mouse | MGI:MGI:76926|PMID:7565774 |
| Biological Process | GO:0000187 | activation of MAPK activity |
MGI:96969 | IPI | Mouse | MGI:MGI:3054501|PMID:15314156 |
| Biological Process | GO:0030534 | adult behavior |
MGI:96969 | IMP | Mouse | MGI:MGI:2450013|PMID:12397180 |
| Biological Process | GO:0007420 | brain development |
MGI:96969 | IMP | Mouse | MGI:MGI:2450013|PMID:12397180 |
| Biological Process | GO:0007420 | brain development |
RGD:3082 | IEP | Rat | RGD:729228|PMID:12106690 |
| Biological Process | GO:0048012 | hepatocyte growth factor receptor signaling pathway |
MGI:96969 | IDA | Mouse | MGI:MGI:3054501|PMID:15314156 |
| Biological Process | GO:0007595 | lactation |
RGD:3082 | IEP | Rat | RGD:729001|PMID:7628535 |
| Biological Process | GO:0007517 | muscle development |
MGI:96969 | IGI | Mouse | MGI:MGI:3505795|PMID:15376315 |
| Biological Process | GO:0007517 | muscle development |
MGI:96969 | IMP | Mouse | MGI:MGI:3505795|PMID:15376315 |
| Biological Process | GO:0051450 | myoblast proliferation |
MGI:96969 | IMP | Mouse | MGI:MGI:3618663|PMID:11061428 |
| Biological Process | GO:0001764 | neuron migration |
RGD:3082 | IMP | Rat | RGD:729228|PMID:12106690 |
| Biological Process | GO:0001764 | neuron migration |
RGD:3082 | IDA | Rat | RGD:729228|PMID:12106690 |
| Biological Process | GO:0046777 | protein amino acid autophosphorylation |
MGI:96969 | IDA | Mouse | MGI:MGI:3054501|PMID:15314156 |
| Biological Process | GO:0046777 | protein amino acid autophosphorylation |
RGD:3082 | IDA | Rat | RGD:729166|PMID:7499789 |
| Biological Process | GO:0030317 | sperm motility |
RGD:3082 | IMP | Rat | RGD:1600149|PMID:12399538 |