| Category | ID | Term | DB Object | Evidence | Organism | Reference |
|---|---|---|---|---|---|---|
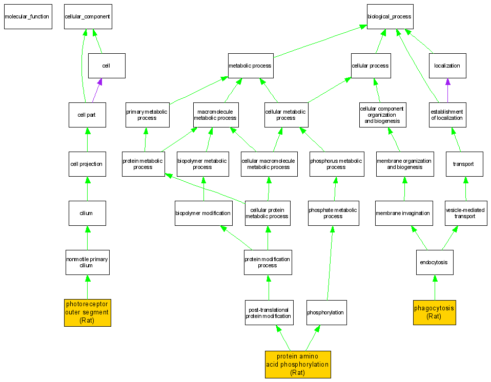
| Cellular Component | GO:0001750 | photoreceptor outer segment | RGD:69283 | IDA | Rat | RGD:1299193|PMID:11861639 |
| Biological Process | GO:0006909 | phagocytosis | RGD:69283 | IMP | Rat | RGD:1299193|PMID:11861639 |
| Biological Process | GO:0006909 | phagocytosis | RGD:69283 | IDA | Rat | RGD:1299193|PMID:11861639 |
| Biological Process | GO:0006468 | protein amino acid phosphorylation | RGD:69283 | IDA | Rat | RGD:1299193|PMID:11861639 |