| Category | ID | Term | DB Object | Evidence | Organism | Reference |
|---|---|---|---|---|---|---|
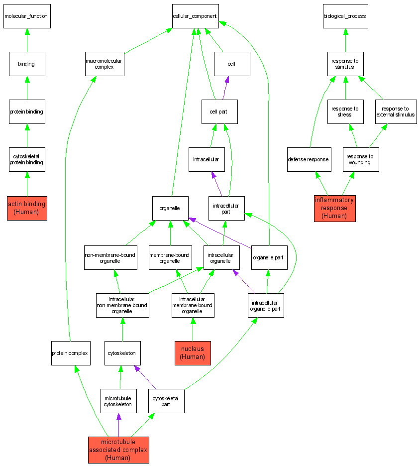
| Molecular Function | GO:0003779 | actin binding | O15553 | IDA | Human | PMID:11468188 |
| Cellular Component | GO:0005875 | microtubule associated complex | O15553 | IDA | Human | PMID:11468188 |
| Cellular Component | GO:0005634 | nucleus | O15553 | IDA | Human | PMID:11115844 |
| Biological Process | GO:0006954 | inflammatory response | O15553 | IDA | Human | PMID:11468188 |