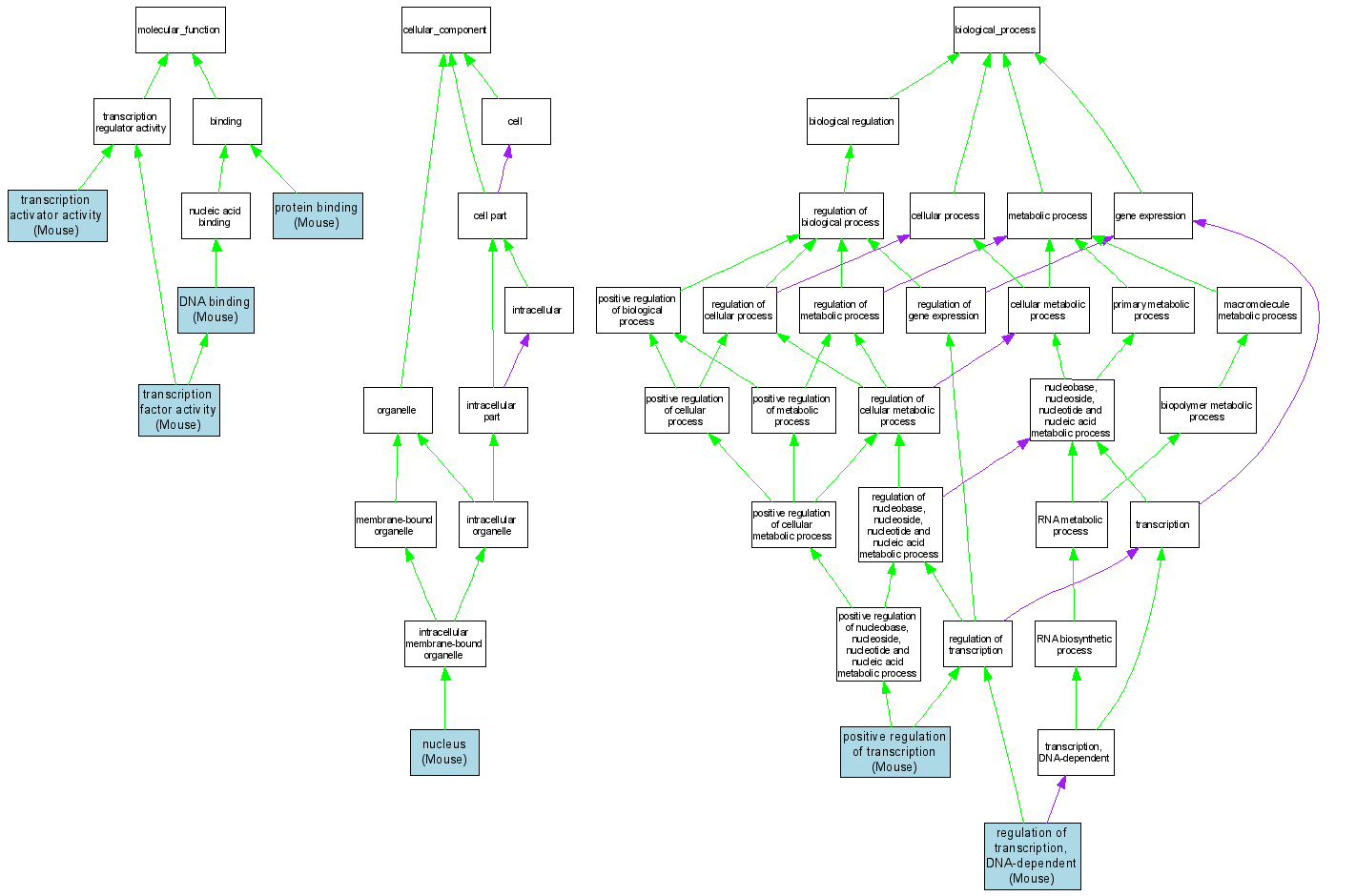
| Category | ID | Term | DB Object | Evidence | Organism | Reference |
| Molecular Function | GO:0003677 | DNA binding |
MGI:99532 | IDA | Mouse | MGI:MGI:1289810|PMID:9738004 |
| Molecular Function | GO:0003677 | DNA binding |
MGI:99532 | IDA | Mouse | MGI:MGI:3522543|PMID:15491989 |
| Molecular Function | GO:0005515 | protein binding |
MGI:99532 | IPI | Mouse | MGI:MGI:3054887|PMID:12097321 |
| Molecular Function | GO:0016563 | transcription activator activity |
MGI:99532 | IDA | Mouse | MGI:MGI:3054887|PMID:12097321 |
| Molecular Function | GO:0003700 | transcription factor activity |
MGI:99532 | IDA | Mouse | MGI:MGI:2183076|PMID:12130539 |
| Molecular Function | GO:0003700 | transcription factor activity |
MGI:99532 | IDA | Mouse | MGI:MGI:1289810|PMID:9738004 |
| Cellular Component | GO:0005634 | nucleus |
MGI:99532 | IDA | Mouse | MGI:MGI:3522543|PMID:15491989 |
| Biological Process | GO:0045941 | positive regulation of transcription |
MGI:99532 | IDA | Mouse | MGI:MGI:3054887|PMID:12097321 |
| Biological Process | GO:0006355 | regulation of transcription, DNA-dependent |
MGI:99532 | IDA | Mouse | MGI:MGI:2183076|PMID:12130539 |
| Biological Process | GO:0006355 | regulation of transcription, DNA-dependent |
MGI:99532 | IDA | Mouse | MGI:MGI:1289810|PMID:9738004 |