Compare GO annotations for MC1R and its orthologs

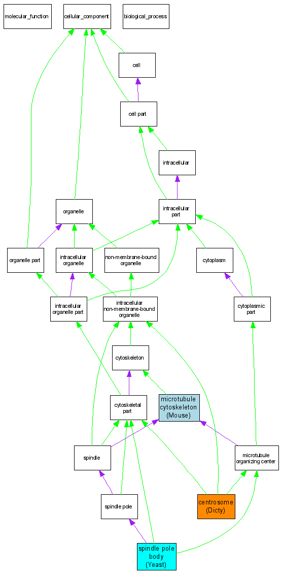
A table of the annotations represented in this image is provided below.
CategoryIDTermDB ObjectEvidenceOrganismReference
Cellular ComponentGO:0005813centrosome DDB0191169IDADictyDDB_REF:11279|PMID:16512674
Cellular ComponentGO:0015630microtubule cytoskeleton MGI:107813IDAMouseMGI:MGI:3037230|PMID:15003631
Cellular ComponentGO:0005816spindle pole body S000001857IDAYeastSGD_REF:S000047788|PMID:9585415