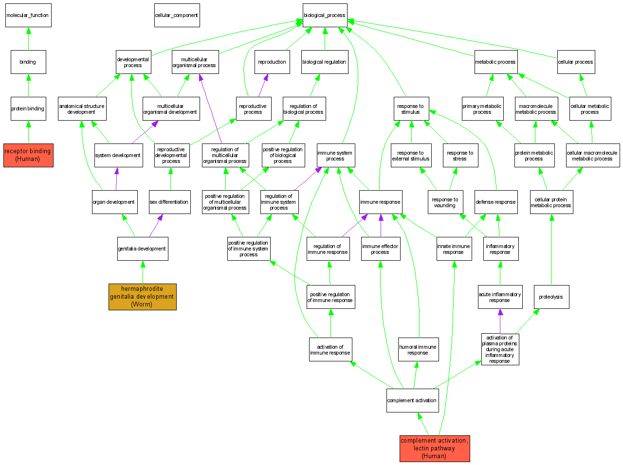
Compare GO annotations for MBL2 and its orthologs

A table of the annotations represented in this image is provided below.
CategoryIDTermDB ObjectEvidenceOrganismReference
Molecular FunctionGO:0005102receptor binding P11226IPIHumanPMID:11549596
Biological ProcessGO:0001867complement activation, lectin pathway P11226IPIHumanPMID:11549596
Biological ProcessGO:0040035hermaphrodite genitalia development WBGene00000527IMPWormWB:WBPaper00024497|PMID:15489339