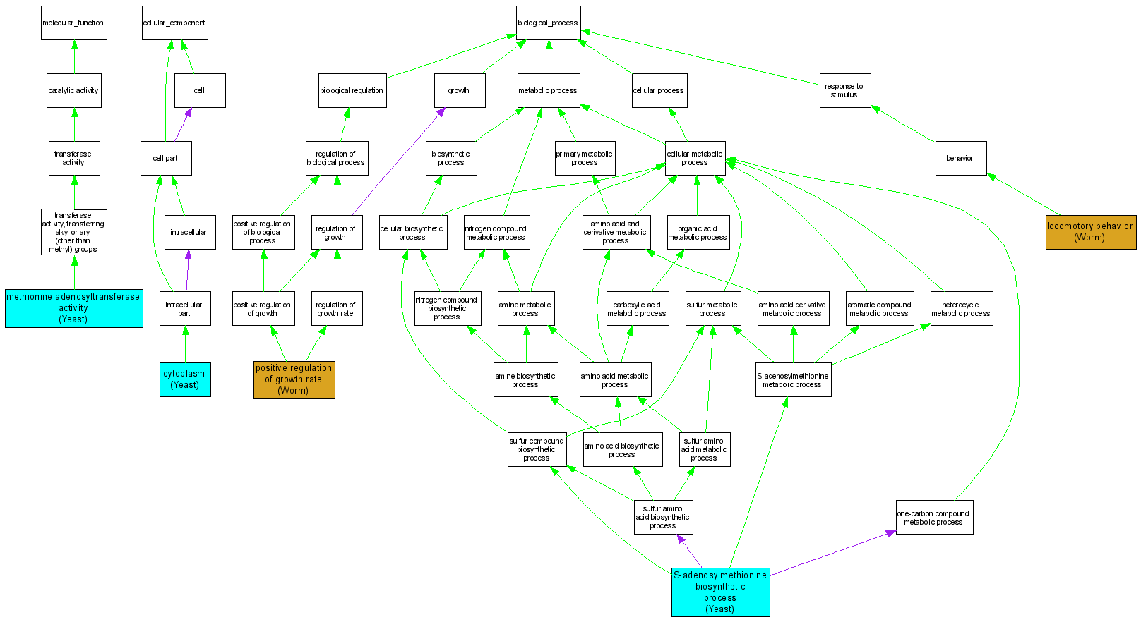
| Category | ID | Term | DB Object | Evidence | Organism | Reference |
| Molecular Function | GO:0004478 | methionine adenosyltransferase activity |
S000004170 | IGI | Yeast | SGD_REF:S000051411|PMID:3316224 |
| Cellular Component | GO:0005737 | cytoplasm |
S000004170 | IDA | Yeast | SGD_REF:S000074185|PMID:14562095 |
| Cellular Component | GO:0005737 | cytoplasm |
S000004170 | IDA | Yeast | SGD_REF:S000069459|PMID:11914276 |
| Biological Process | GO:0007626 | locomotory behavior |
WBGene00006416 | IMP | Worm | WB:WBPaper00006395|PMID:14551910 |
| Biological Process | GO:0040010 | positive regulation of growth rate |
WBGene00006416 | IMP | Worm | WB:WBPaper00006395|PMID:14551910 |
| Biological Process | GO:0006556 | S-adenosylmethionine biosynthetic process |
S000004170 | IMP | Yeast | SGD_REF:S000122188|PMID:17426150 |
| Biological Process | GO:0006556 | S-adenosylmethionine biosynthetic process |
S000002910 | IMP | Yeast | SGD_REF:S000122188|PMID:17426150 |