| Category | ID | Term | DB Object | Evidence | Organism | Reference |
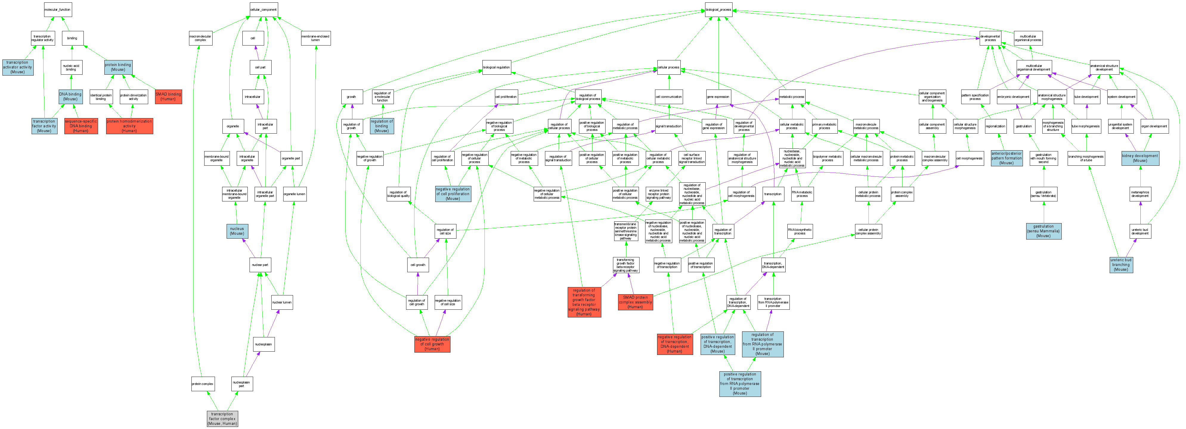
| Molecular Function | GO:0003677 | DNA binding |
MGI:894293 | IDA | Mouse | MGI:MGI:2445266|PMID:12270938 |
| Molecular Function | GO:0003677 | DNA binding |
MGI:894293 | IDA | Mouse | MGI:MGI:3487188|PMID:15459107 |
| Molecular Function | GO:0005515 | protein binding |
MGI:894293 | IPI | Mouse | MGI:MGI:2449899|PMID:12543979 |
| Molecular Function | GO:0005515 | protein binding |
MGI:894293 | IPI | Mouse | MGI:MGI:2682456|PMID:14633973 |
| Molecular Function | GO:0005515 | protein binding |
MGI:894293 | IPI | Mouse | MGI:MGI:3513643|PMID:15282343 |
| Molecular Function | GO:0042803 | protein homodimerization activity |
Q13485 | IPI | Human | PMID:8774881 |
| Molecular Function | GO:0043565 | sequence-specific DNA binding |
Q13485 | IDA | Human | PMID:10823886 |
| Molecular Function | GO:0046332 | SMAD binding |
Q13485 | IPI | Human | PMID:8774881 |
| Molecular Function | GO:0016563 | transcription activator activity |
MGI:894293 | IDA | Mouse | MGI:MGI:3513643|PMID:15282343 |
| Molecular Function | GO:0003700 | transcription factor activity |
MGI:894293 | IDA | Mouse | MGI:MGI:2675699|PMID:12943993 |
| Molecular Function | GO:0003700 | transcription factor activity |
MGI:894293 | IDA | Mouse | MGI:MGI:2682456|PMID:14633973 |
| Molecular Function | GO:0003700 | transcription factor activity |
MGI:894293 | IDA | Mouse | MGI:MGI:3621084|PMID:16556916 |
| Cellular Component | GO:0005634 | nucleus |
MGI:894293 | IDA | Mouse | MGI:MGI:2449899|PMID:12543979 |
| Cellular Component | GO:0005634 | nucleus |
MGI:894293 | IDA | Mouse | MGI:MGI:2675699|PMID:12943993 |
| Cellular Component | GO:0005667 | transcription factor complex |
MGI:894293 | IPI | Mouse | MGI:MGI:3694154|PMID:9288972 |
| Cellular Component | GO:0005667 | transcription factor complex |
Q13485 | IPI | Human | PMID:12374795 |
| Biological Process | GO:0009952 | anterior/posterior pattern formation |
MGI:894293 | IMP | Mouse | MGI:MGI:3051711|PMID:15215210 |
| Biological Process | GO:0010003 | gastrulation (sensu Mammalia) |
MGI:894293 | IMP | Mouse | MGI:MGI:3051711|PMID:15215210 |
| Biological Process | GO:0001822 | kidney development |
MGI:894293 | IMP | Mouse | MGI:MGI:3623046|PMID:15342483 |
| Biological Process | GO:0030308 | negative regulation of cell growth |
Q13485 | IDA | Human | PMID:8774881 |
| Biological Process | GO:0008285 | negative regulation of cell proliferation |
MGI:894293 | IGI | Mouse | MGI:MGI:3583399|PMID:15925496 |
| Biological Process | GO:0045892 | negative regulation of transcription, DNA-dependent |
Q13485 | IDA | Human | PMID:8774881 |
| Biological Process | GO:0045944 | positive regulation of transcription from RNA polymerase II promoter |
MGI:894293 | IDA | Mouse | MGI:MGI:1276222|PMID:9702197 |
| Biological Process | GO:0045944 | positive regulation of transcription from RNA polymerase II promoter |
MGI:894293 | IDA | Mouse | MGI:MGI:3621084|PMID:16556916 |
| Biological Process | GO:0045893 | positive regulation of transcription, DNA-dependent |
MGI:894293 | IDA | Mouse | MGI:MGI:3513643|PMID:15282343 |
| Biological Process | GO:0051098 | regulation of binding |
MGI:894293 | IDA | Mouse | MGI:MGI:3513643|PMID:15282343 |
| Biological Process | GO:0006357 | regulation of transcription from RNA polymerase II promoter |
MGI:894293 | IDA | Mouse | MGI:MGI:2445266|PMID:12270938 |
| Biological Process | GO:0017015 | regulation of transforming growth factor beta receptor signaling pathway |
Q13485 | IMP | Human | PMID:8774881 |
| Biological Process | GO:0007183 | SMAD protein complex assembly |
Q13485 | IDA | Human | PMID:10823886 |
| Biological Process | GO:0001658 | ureteric bud branching |
MGI:894293 | IGI | Mouse | MGI:MGI:3583399|PMID:15925496 |