| Category | ID | Term | DB Object | Evidence | Organism | Reference |
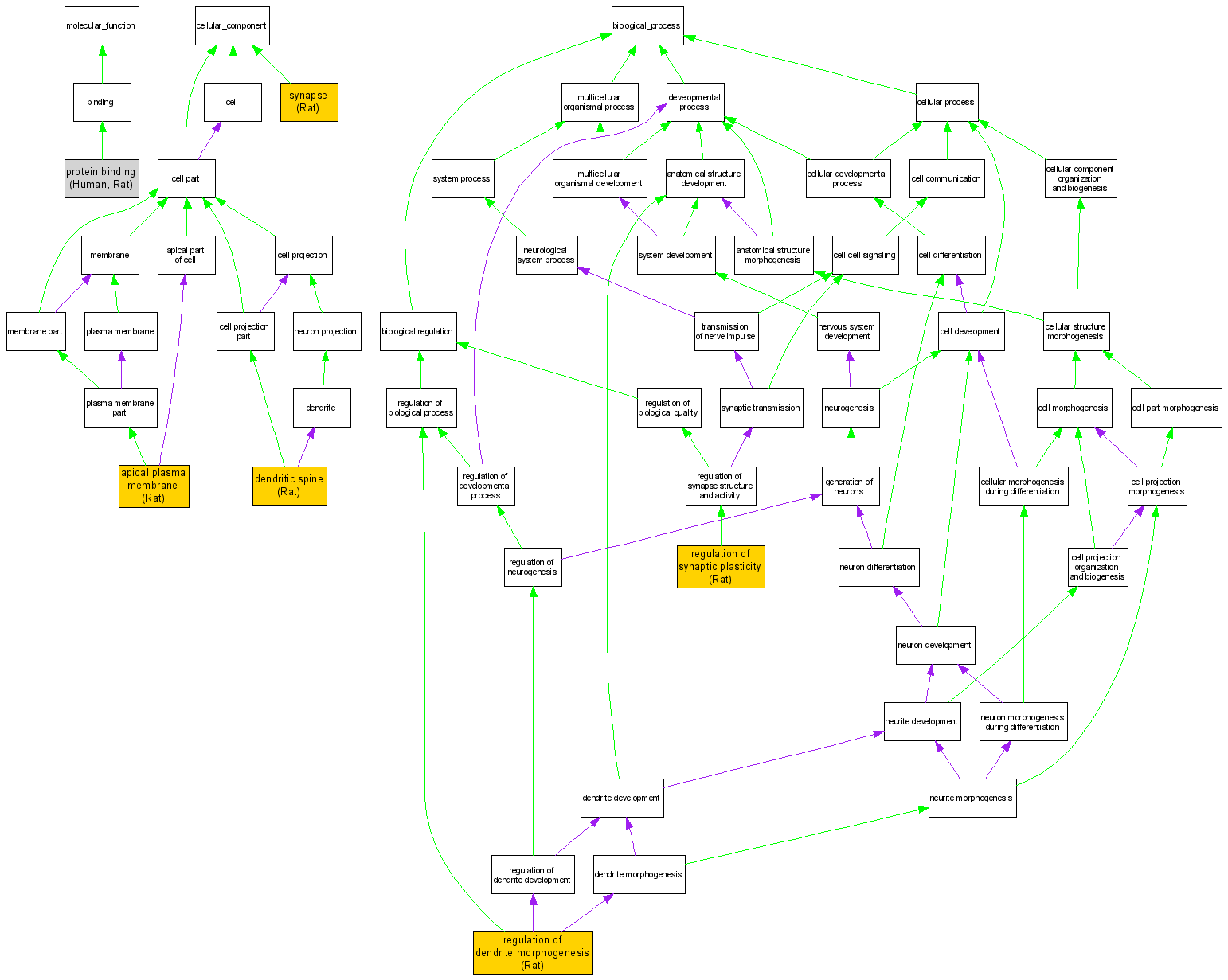
| Molecular Function | GO:0005515 | protein binding |
Q99689 | IPI | Human | PMID:14690447 |
| Molecular Function | GO:0005515 | protein binding |
Q99689 | IPI | Human | PMID:15383276 |
| Molecular Function | GO:0005515 | protein binding |
Q99689 | IPI | Human | PMID:16169070 |
| Molecular Function | GO:0005515 | protein binding |
Q9Y250 | IPI | Human | PMID:17349584 |
| Molecular Function | GO:0005515 | protein binding |
RGD:708565 | IDA | Rat | RGD:1600102|PMID:15703396 |
| Cellular Component | GO:0016324 | apical plasma membrane |
RGD:708565 | IMP | Rat | RGD:1299532|PMID:12415013 |
| Cellular Component | GO:0043197 | dendritic spine |
RGD:708565 | IDA | Rat | RGD:1299532|PMID:12415013 |
| Cellular Component | GO:0043197 | dendritic spine |
RGD:708565 | IDA | Rat | RGD:1600102|PMID:15703396 |
| Cellular Component | GO:0045202 | synapse |
RGD:708565 | IDA | Rat | RGD:1299532|PMID:12415013 |
| Biological Process | GO:0048814 | regulation of dendrite morphogenesis |
RGD:708565 | IMP | Rat | RGD:1600102|PMID:15703396 |
| Biological Process | GO:0048167 | regulation of synaptic plasticity |
RGD:708565 | IMP | Rat | RGD:1600102|PMID:15703396 |