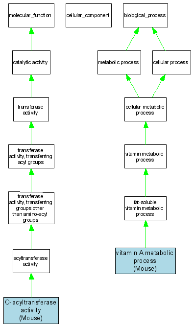
Compare GO annotations for LRAT and its orthologs

A table of the annotations represented in this image is provided below.
CategoryIDTermDB ObjectEvidenceOrganismReference
Molecular FunctionGO:0008374O-acyltransferase activity MGI:1891259IDAMouseMGI:MGI:1928450|PMID:11108736
Biological ProcessGO:0006776vitamin A metabolic process MGI:1891259IDAMouseMGI:MGI:1928450|PMID:11108736