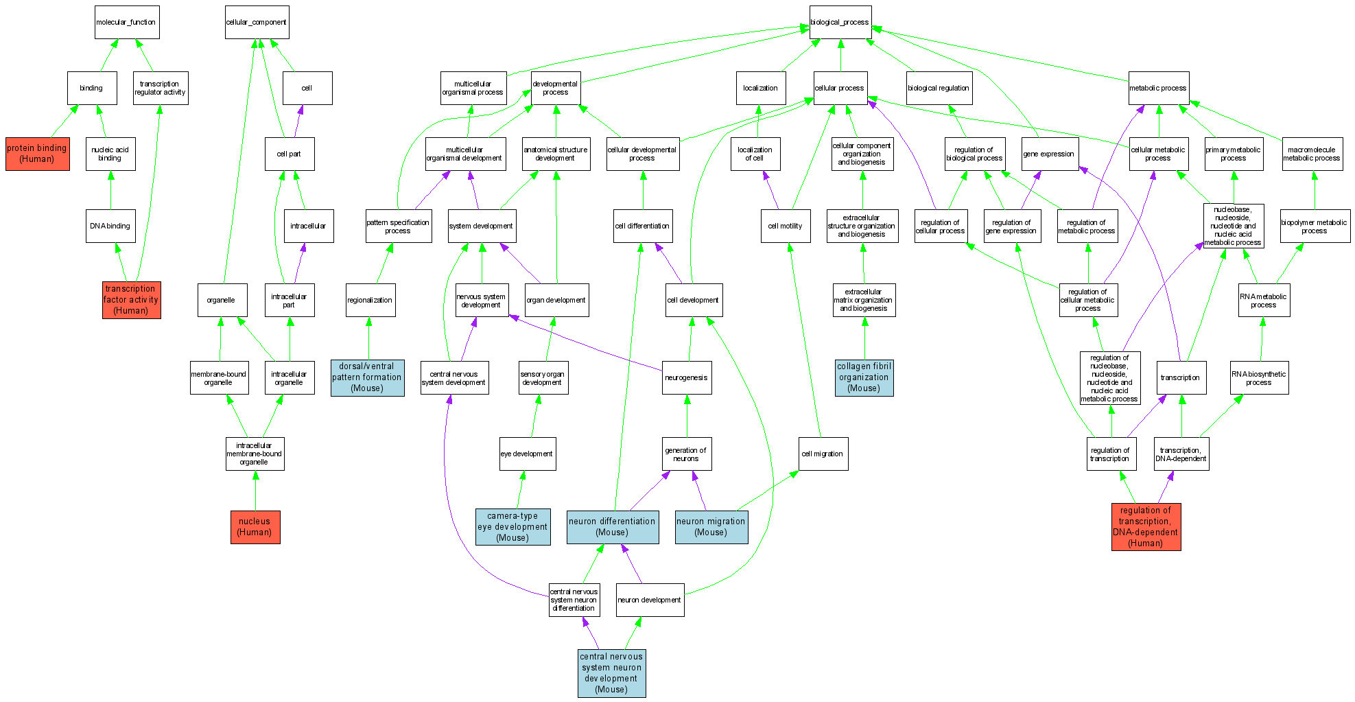
| Category | ID | Term | DB Object | Evidence | Organism | Reference |
| Molecular Function | GO:0005515 | protein binding |
O60663 | IPI | Human | PMID:12792813 |
| Molecular Function | GO:0003700 | transcription factor activity |
O60663 | IDA | Human | PMID:10767331 |
| Cellular Component | GO:0005634 | nucleus |
O60663 | IDA | Human | PMID:10767331 |
| Biological Process | GO:0043010 | camera-type eye development |
MGI:1100513 | IMP | Mouse | MGI:MGI:1353150|PMID:10660670 |
| Biological Process | GO:0021954 | central nervous system neuron development |
MGI:1100513 | IMP | Mouse | MGI:MGI:3694852|PMID:17151281 |
| Biological Process | GO:0030199 | collagen fibril organization |
MGI:1100513 | IMP | Mouse | MGI:MGI:1353150|PMID:10660670 |
| Biological Process | GO:0009953 | dorsal/ventral pattern formation |
MGI:1100513 | IEP | Mouse | PMID:10767331 |
| Biological Process | GO:0030182 | neuron differentiation |
MGI:1100513 | IMP | Mouse | MGI:MGI:2675692|PMID:12897786 |
| Biological Process | GO:0030182 | neuron differentiation |
MGI:1100513 | IMP | Mouse | MGI:MGI:3051709|PMID:15229182 |
| Biological Process | GO:0001764 | neuron migration |
MGI:1100513 | IMP | Mouse | MGI:MGI:3051709|PMID:15229182 |
| Biological Process | GO:0006355 | regulation of transcription, DNA-dependent |
O60663 | IDA | Human | PMID:10767331 |