| Category | ID | Term | DB Object | Evidence | Organism | Reference |
|---|---|---|---|---|---|---|
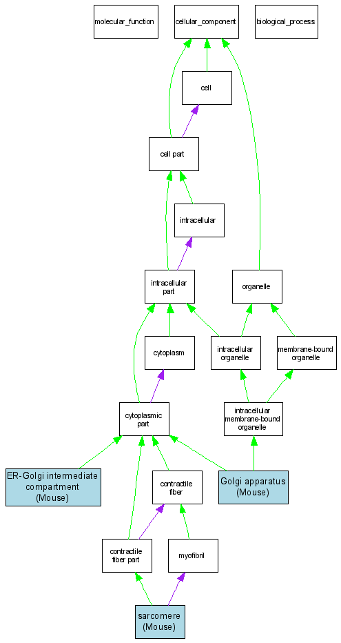
| Cellular Component | GO:0005793 | ER-Golgi intermediate compartment | MGI:1917611 | IDA | Mouse | MGI:MGI:3037593|PMID:14645249 |
| Cellular Component | GO:0005793 | ER-Golgi intermediate compartment | MGI:1917611 | IDA | Mouse | MGI:MGI:3037390|PMID:14728599 |
| Cellular Component | GO:0005794 | Golgi apparatus | MGI:1917611 | IDA | Mouse | MGI:MGI:2157254|PMID:11784862 |
| Cellular Component | GO:0030017 | sarcomere | MGI:1917611 | IDA | Mouse | MGI:MGI:3037390|PMID:14728599 |