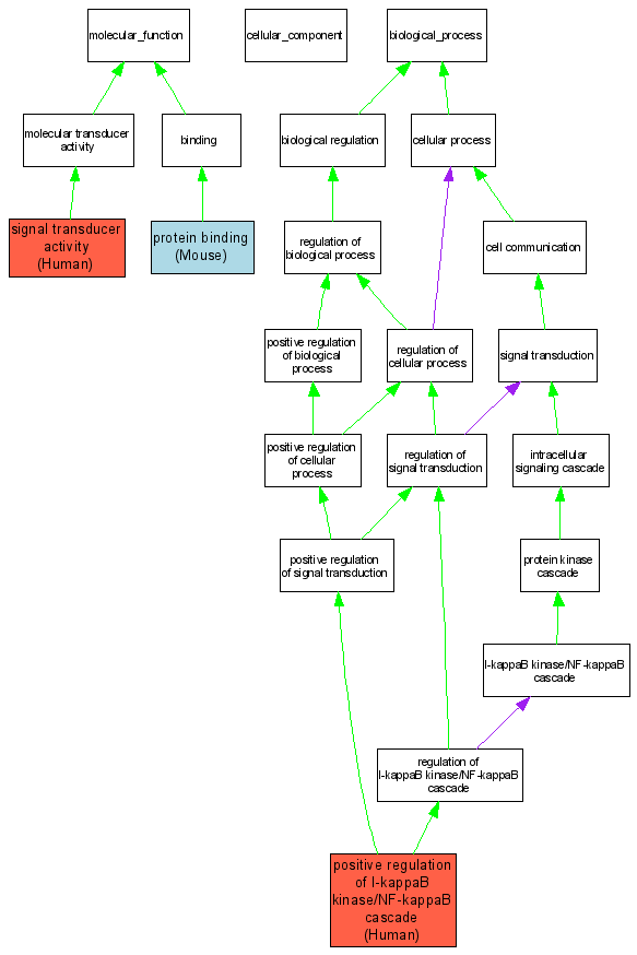
Compare GO annotations for LITAF and its orthologs

A table of the annotations represented in this image is provided below.
CategoryIDTermDB ObjectEvidenceOrganismReference
Molecular FunctionGO:0005515protein binding MGI:1929512IPIMouseMGI:MGI:1927025|PMID:11042109
Molecular FunctionGO:0004871signal transducer activity Q99732IMPHumanPMID:12761501
Biological ProcessGO:0043123positive regulation of I-kappaB kinase/NF-kappaB cascade Q99732IMPHumanPMID:12761501