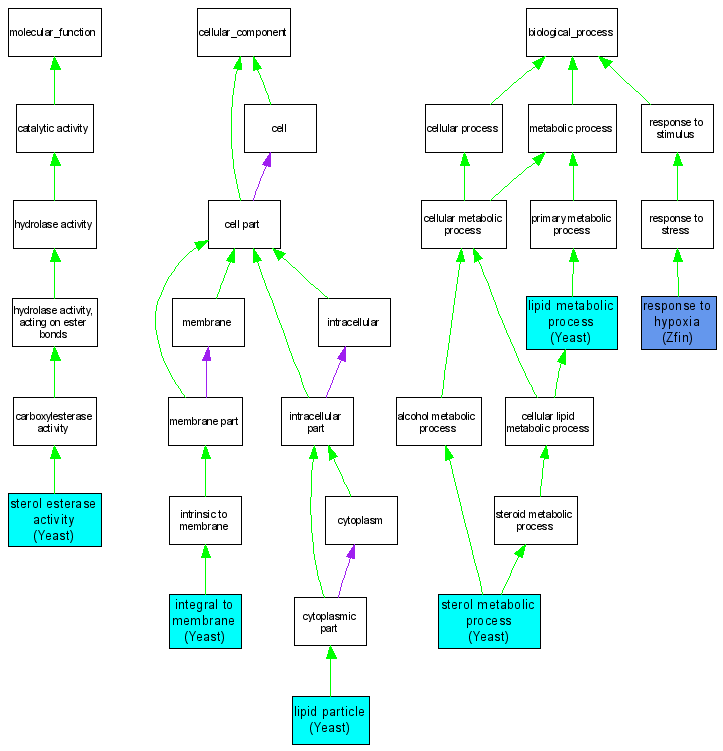
| Category | ID | Term | DB Object | Evidence | Organism | Reference |
| Molecular Function | GO:0004771 | sterol esterase activity |
S000001623 | IDA | Yeast | SGD_REF:S000080917|PMID:15713625 |
| Cellular Component | GO:0016021 | integral to membrane |
S000001623 | IDA | Yeast | SGD_REF:S000080917|PMID:15713625 |
| Cellular Component | GO:0005811 | lipid particle |
S000001623 | IDA | Yeast | SGD_REF:S000080917|PMID:15713625 |
| Cellular Component | GO:0005811 | lipid particle |
S000001623 | IDA | Yeast | SGD_REF:S000048561|PMID:10515935 |
| Biological Process | GO:0006629 | lipid metabolic process |
S000001623 | IMP | Yeast | SGD_REF:S000048561|PMID:10515935 |
| Biological Process | GO:0001666 | response to hypoxia |
ZDB-GENE-040426-2737 | IDA | Zfin | ZFIN:ZDB-PUB-050711-4|PMID:15994372 |
| Biological Process | GO:0016125 | sterol metabolic process |
S000001623 | IMP | Yeast | SGD_REF:S000080917|PMID:15713625 |