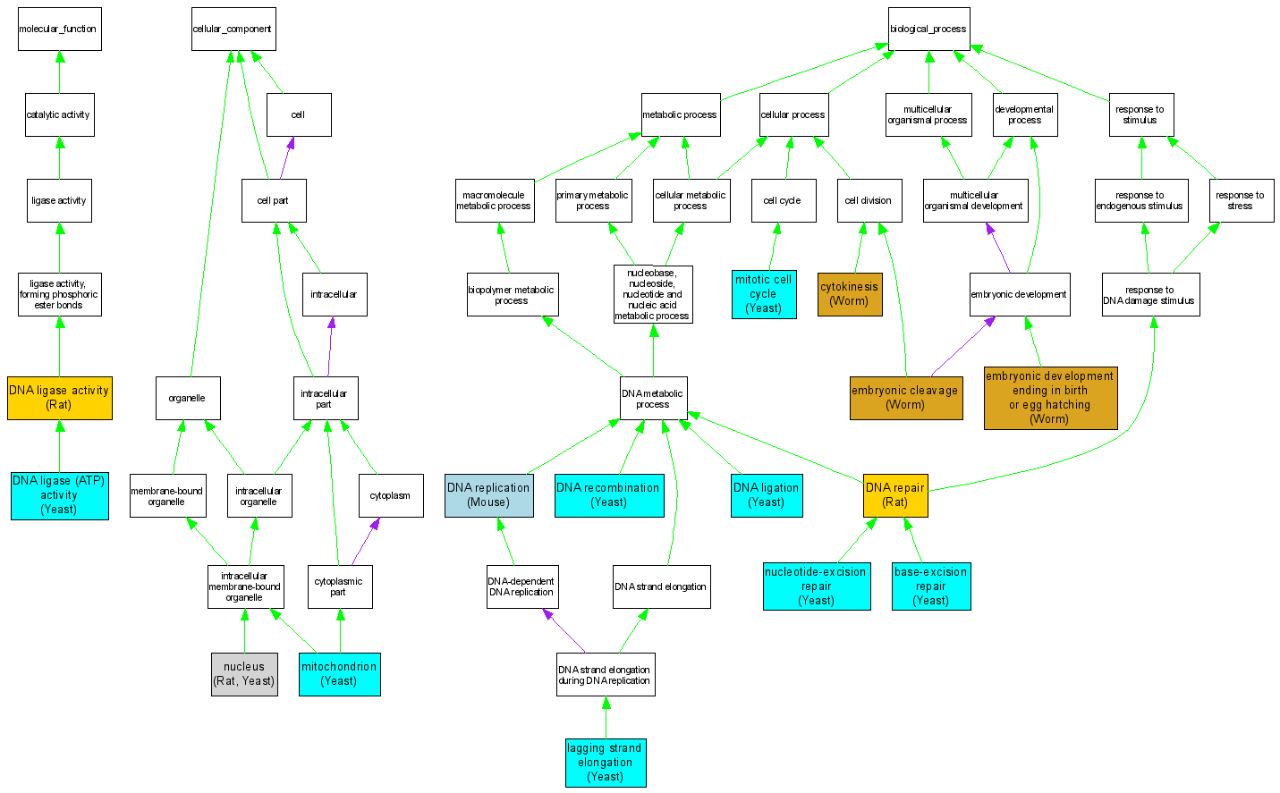
| Category | ID | Term | DB Object | Evidence | Organism | Reference |
| Molecular Function | GO:0003910 | DNA ligase (ATP) activity |
S000002323 | IDA | Yeast | SGD_REF:S000052827|PMID:1445910 |
| Molecular Function | GO:0003910 | DNA ligase (ATP) activity |
S000002323 | IDA | Yeast | SGD_REF:S000055408|PMID:6347688 |
| Molecular Function | GO:0003909 | DNA ligase activity |
RGD:621424 | IDA | Rat | RGD:724410|PMID:1730240 |
| Cellular Component | GO:0005739 | mitochondrion |
S000002323 | IDA | Yeast | SGD_REF:S000043286|PMID:10531002 |
| Cellular Component | GO:0005739 | mitochondrion |
S000002323 | IMP | Yeast | SGD_REF:S000043286|PMID:10531002 |
| Cellular Component | GO:0005634 | nucleus |
RGD:621424 | IDA | Rat | RGD:1598733|PMID:15942958 |
| Cellular Component | GO:0005634 | nucleus |
S000002323 | IDA | Yeast | SGD_REF:S000043286|PMID:10531002 |
| Biological Process | GO:0006284 | base-excision repair |
S000002323 | IMP | Yeast | SGD_REF:S000046630|PMID:10052932 |
| Biological Process | GO:0000910 | cytokinesis |
WBGene00002985 | IMP | Worm | WB:WBPaper00005599|PMID:12445391 |
| Biological Process | GO:0006266 | DNA ligation |
S000002323 | IMP | Yeast | SGD_REF:S000058459|PMID:9759502 |
| Biological Process | GO:0006266 | DNA ligation |
S000002323 | IDA | Yeast | SGD_REF:S000058459|PMID:9759502 |
| Biological Process | GO:0006310 | DNA recombination |
S000002323 | IMP | Yeast | SGD_REF:S000040324|PMID:9230305 |
| Biological Process | GO:0006281 | DNA repair |
RGD:621424 | IDA | Rat | RGD:724410|PMID:1730240 |
| Biological Process | GO:0006260 | DNA replication |
MGI:101789 | IMP | Mouse | MGI:MGI:2178155|PMID:11896201 |
| Biological Process | GO:0040016 | embryonic cleavage |
WBGene00002985 | IMP | Worm | WB:WBPaper00005599|PMID:12445391 |
| Biological Process | GO:0009792 | embryonic development ending in birth or egg hatching |
WBGene00002985 | IMP | Worm | WB:WBPaper00005599|PMID:12445391 |
| Biological Process | GO:0009792 | embryonic development ending in birth or egg hatching |
WBGene00002985 | IMP | Worm | WB:WBPaper00005654|PMID:12529635 |
| Biological Process | GO:0009792 | embryonic development ending in birth or egg hatching |
WBGene00002985 | IMP | Worm | WB:WBPaper00006395|PMID:14551910 |
| Biological Process | GO:0009792 | embryonic development ending in birth or egg hatching |
WBGene00002985 | IMP | Worm | WB:WBPaper00025054|PMID:15791247 |
| Biological Process | GO:0006273 | lagging strand elongation |
S000002323 | IMP | Yeast | SGD_REF:S000058459|PMID:9759502 |
| Biological Process | GO:0006273 | lagging strand elongation |
S000002323 | IDA | Yeast | SGD_REF:S000058459|PMID:9759502 |
| Biological Process | GO:0000278 | mitotic cell cycle |
S000002323 | IMP | Yeast | SGD_REF:S000121419|PMID:6749599 |
| Biological Process | GO:0006289 | nucleotide-excision repair |
S000002323 | IMP | Yeast | SGD_REF:S000046630|PMID:10052932 |