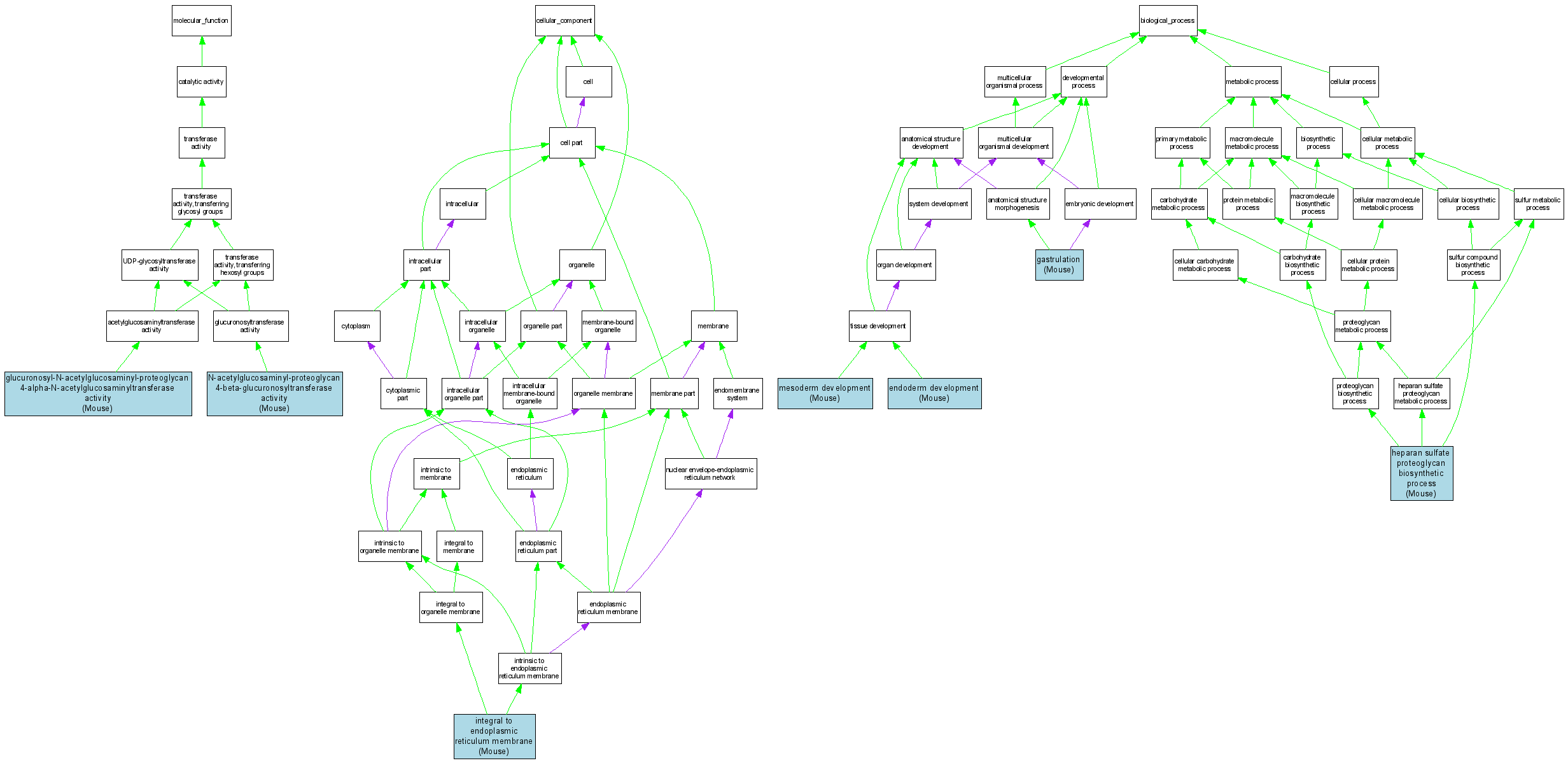
| Category | ID | Term | DB Object | Evidence | Organism | Reference |
| Molecular Function | GO:0050508 | glucuronosyl-N-acetylglucosaminyl-proteoglycan 4-alpha-N-acetylglucosaminyltransferase activity |
MGI:894663 | IDA | Mouse | MGI:MGI:3687782|PMID:10639137 |
| Molecular Function | GO:0050509 | N-acetylglucosaminyl-proteoglycan 4-beta-glucuronosyltransferase activity |
MGI:894663 | IDA | Mouse | MGI:MGI:3687782|PMID:10639137 |
| Cellular Component | GO:0030176 | integral to endoplasmic reticulum membrane |
MGI:894663 | IDA | Mouse | MGI:MGI:3687714|PMID:9620772 |
| Biological Process | GO:0007492 | endoderm development |
MGI:894663 | IMP | Mouse | MGI:MGI:1888607|PMID:10926768 |
| Biological Process | GO:0007369 | gastrulation |
MGI:894663 | IMP | Mouse | MGI:MGI:1888607|PMID:10926768 |
| Biological Process | GO:0015012 | heparan sulfate proteoglycan biosynthetic process |
MGI:894663 | IDA | Mouse | MGI:MGI:3687782|PMID:10639137 |
| Biological Process | GO:0007498 | mesoderm development |
MGI:894663 | IMP | Mouse | MGI:MGI:1888607|PMID:10926768 |