| Category | ID | Term | DB Object | Evidence | Organism | Reference |
|---|---|---|---|---|---|---|
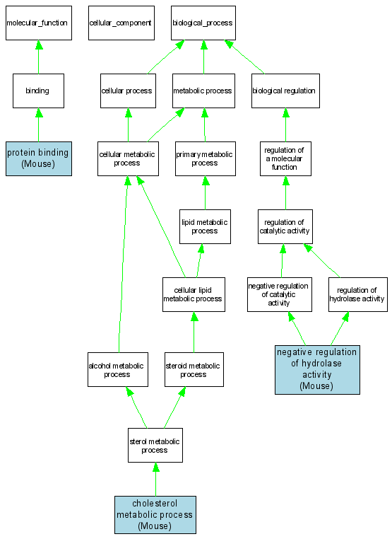
| Molecular Function | GO:0005515 | protein binding | MGI:104993 | IPI | Mouse | MGI:MGI:86341|PMID:9102398 |
| Molecular Function | GO:0005515 | protein binding | MGI:104993 | IPI | Mouse | MGI:MGI:3513751|PMID:15520383 |
| Biological Process | GO:0008203 | cholesterol metabolic process | MGI:104993 | IGI | Mouse | MGI:MGI:3588626|PMID:15995171 |
| Biological Process | GO:0051346 | negative regulation of hydrolase activity | MGI:104993 | IGI | Mouse | MGI:MGI:3588626|PMID:15995171 |