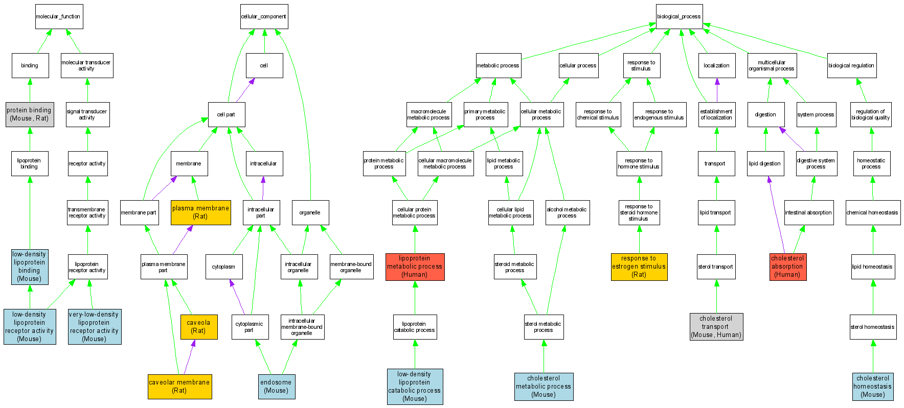
| Category | ID | Term | DB Object | Evidence | Organism | Reference |
| Molecular Function | GO:0030169 | low-density lipoprotein binding |
MGI:96765 | IDA | Mouse | MGI:MGI:3583861|PMID:15741654 |
| Molecular Function | GO:0005041 | low-density lipoprotein receptor activity |
MGI:96765 | IMP | Mouse | MGI:MGI:3706212|PMID:17148552 |
| Molecular Function | GO:0005041 | low-density lipoprotein receptor activity |
MGI:96765 | IDA | Mouse | MGI:MGI:2386141|PMID:12072432 |
| Molecular Function | GO:0005515 | protein binding |
MGI:96765 | IPI | Mouse | MGI:MGI:2385379|PMID:12169628 |
| Molecular Function | GO:0005515 | protein binding |
RGD:2998 | IPI | Rat | RGD:1581827|PMID:15044370 |
| Molecular Function | GO:0030229 | very-low-density lipoprotein receptor activity |
MGI:96765 | IDA | Mouse | MGI:MGI:3695062|PMID:16166565 |
| Cellular Component | GO:0005901 | caveola |
RGD:2998 | IDA | Rat | RGD:1298981|PMID:12646183 |
| Cellular Component | GO:0016599 | caveolar membrane |
RGD:2998 | IDA | Rat | RGD:1298981|PMID:12646183 |
| Cellular Component | GO:0005768 | endosome |
MGI:96765 | IDA | Mouse | MGI:MGI:2669061|PMID:12746448 |
| Cellular Component | GO:0005886 | plasma membrane |
RGD:2998 | IDA | Rat | RGD:1581827|PMID:15044370 |
| Biological Process | GO:0030299 | cholesterol absorption |
P01130 | IMP | Human | PMID:17142622 |
| Biological Process | GO:0042632 | cholesterol homeostasis |
MGI:96765 | IMP | Mouse | MGI:MGI:2669061|PMID:12746448 |
| Biological Process | GO:0008203 | cholesterol metabolic process |
MGI:96765 | IMP | Mouse | MGI:MGI:3696597|PMID:17071966 |
| Biological Process | GO:0030301 | cholesterol transport |
MGI:96765 | IMP | Mouse | MGI:MGI:3706212|PMID:17148552 |
| Biological Process | GO:0030301 | cholesterol transport |
P01130 | IMP | Human | PMID:17142622 |
| Biological Process | GO:0042157 | lipoprotein metabolic process |
P01130 | IMP | Human | PMID:17142622 |
| Biological Process | GO:0045192 | low-density lipoprotein catabolic process |
MGI:96765 | IDA | Mouse | MGI:MGI:3583861|PMID:15741654 |
| Biological Process | GO:0045192 | low-density lipoprotein catabolic process |
MGI:96765 | IMP | Mouse | MGI:MGI:3576461|PMID:15805190 |
| Biological Process | GO:0043627 | response to estrogen stimulus |
RGD:2998 | IEP | Rat | RGD:1581827|PMID:15044370 |