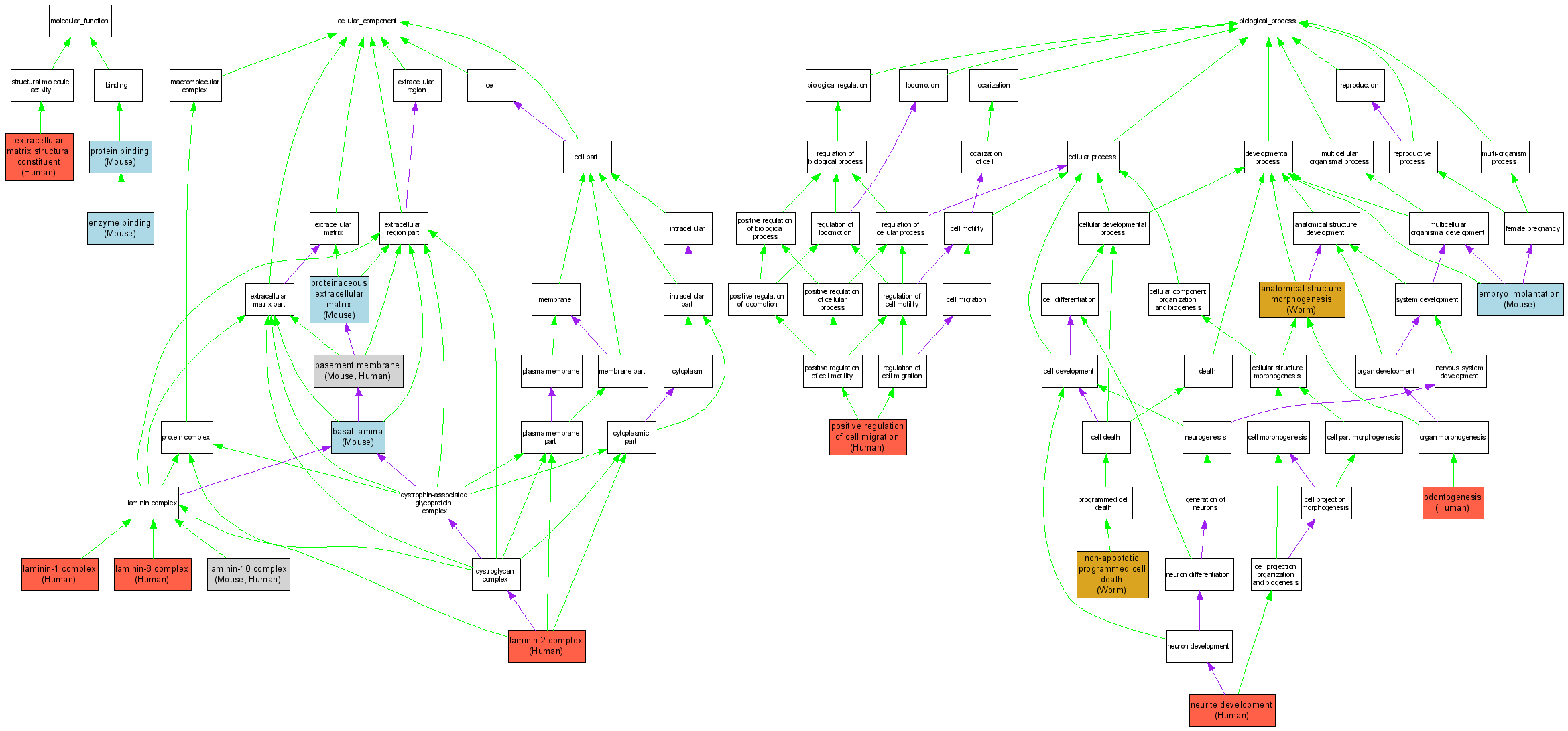
| Category | ID | Term | DB Object | Evidence | Organism | Reference |
| Molecular Function | GO:0019899 | enzyme binding |
MGI:96743 | IPI | Mouse | MGI:MGI:3056824|PMID:15474030 |
| Molecular Function | GO:0005201 | extracellular matrix structural constituent |
P07942 | IDA | Human | PMID:16289578 |
| Molecular Function | GO:0005515 | protein binding |
MGI:96743 | IPI | Mouse | MGI:MGI:2662649|PMID:12743034 |
| Cellular Component | GO:0005605 | basal lamina |
MGI:96743 | IDA | Mouse | MGI:MGI:1101275|PMID:9396756 |
| Cellular Component | GO:0005604 | basement membrane |
MGI:96743 | IDA | Mouse | MGI:MGI:2662649|PMID:12743034 |
| Cellular Component | GO:0005604 | basement membrane |
MGI:96743 | IDA | Mouse | MGI:MGI:3045829|PMID:15102706 |
| Cellular Component | GO:0005604 | basement membrane |
MGI:96743 | IDA | Mouse | MGI:MGI:3579951|PMID:15895400 |
| Cellular Component | GO:0005604 | basement membrane |
P07942 | IDA | Human | PMID:14557481 |
| Cellular Component | GO:0005606 | laminin-1 complex |
P07942 | IDA | Human | PMID:16289578 |
| Cellular Component | GO:0043259 | laminin-10 complex |
MGI:96743 | IPI | Mouse | MGI:MGI:1097278|PMID:9299121 |
| Cellular Component | GO:0043259 | laminin-10 complex |
P07942 | IDA | Human | PMID:16289578 |
| Cellular Component | GO:0005607 | laminin-2 complex |
P07942 | IDA | Human | PMID:16289578 |
| Cellular Component | GO:0043257 | laminin-8 complex |
P07942 | IDA | Human | PMID:16289578 |
| Cellular Component | GO:0005578 | proteinaceous extracellular matrix |
MGI:96743 | IDA | Mouse | MGI:MGI:3624056|PMID:16554364 |
| Biological Process | GO:0009653 | anatomical structure morphogenesis |
WBGene00002247 | IMP | Worm | WB:WBPaper00023289 |
| Biological Process | GO:0007566 | embryo implantation |
MGI:96743 | IMP | Mouse | MGI:MGI:3045829|PMID:15102706 |
| Biological Process | GO:0031175 | neurite development |
P07942 | IDA | Human | PMID:15894315 |
| Biological Process | GO:0016244 | non-apoptotic programmed cell death |
WBGene00002247 | IMP | Worm | WB:WBPaper00015206 |
| Biological Process | GO:0042476 | odontogenesis |
P07942 | IDA | Human | PMID:15894315 |
| Biological Process | GO:0030335 | positive regulation of cell migration |
P07942 | IDA | Human | PMID:16289578 |