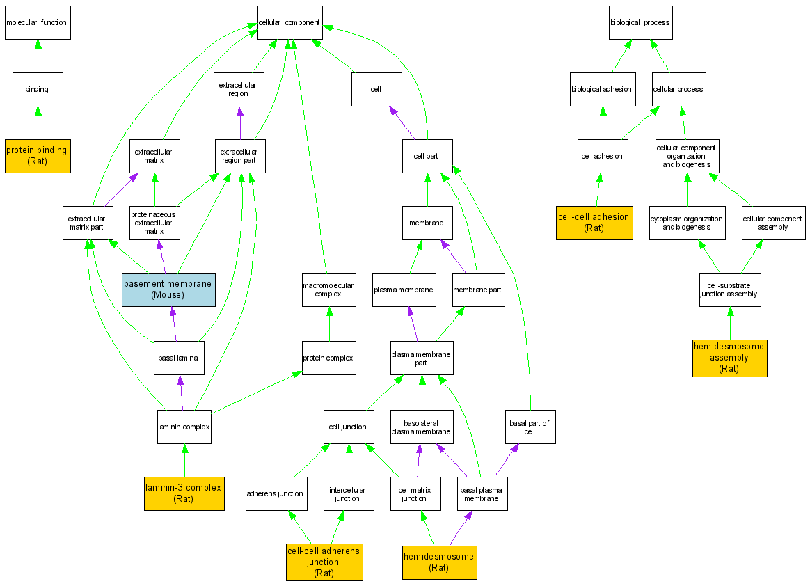
| Category | ID | Term | DB Object | Evidence | Organism | Reference |
| Molecular Function | GO:0005515 | protein binding |
RGD:628776 | IPI | Rat | RGD:1600017|PMID:16608848 |
| Cellular Component | GO:0005604 | basement membrane |
MGI:99909 | IDA | Mouse | MGI:MGI:2181263|PMID:12051813 |
| Cellular Component | GO:0005604 | basement membrane |
MGI:99909 | IDA | Mouse | MGI:MGI:3579951|PMID:15895400 |
| Cellular Component | GO:0005913 | cell-cell adherens junction |
RGD:628776 | IDA | Rat | RGD:1600017|PMID:16608848 |
| Cellular Component | GO:0030056 | hemidesmosome |
RGD:628776 | IDA | Rat | RGD:633107|PMID:8923212 |
| Cellular Component | GO:0005608 | laminin-3 complex |
RGD:628776 | IDA | Rat | RGD:633107|PMID:8923212 |
| Biological Process | GO:0016337 | cell-cell adhesion |
RGD:628776 | IMP | Rat | RGD:1600017|PMID:16608848 |
| Biological Process | GO:0031581 | hemidesmosome assembly |
RGD:628776 | IMP | Rat | RGD:633107|PMID:8923212 |