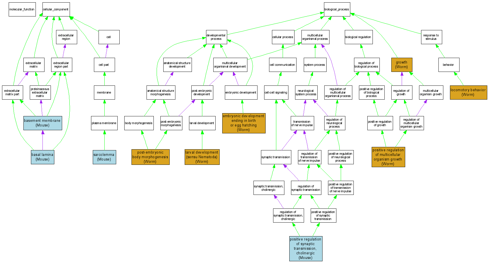
Compare GO annotations for LAMA2 and its orthologs

A table of the annotations represented in this image is provided below.
CategoryIDTermDB ObjectEvidenceOrganismReference
Cellular ComponentGO:0005605basal lamina MGI:99912IDAMouseMGI:MGI:1101275|PMID:9396756
Cellular ComponentGO:0005604basement membrane MGI:99912IDAMouseMGI:MGI:2181263|PMID:12051813
Cellular ComponentGO:0005604basement membrane MGI:99912IDAMouseMGI:MGI:3579951|PMID:15895400
Cellular ComponentGO:0042383sarcolemma MGI:99912IDAMouseMGI:MGI:1928619|PMID:11115849
Biological ProcessGO:0009792embryonic development ending in birth or egg hatching WBGene00002248IMPWormWB:WBPaper00006395|PMID:14551910
Biological ProcessGO:0040007growth WBGene00002248IMPWormWB:WBPaper00004651|PMID:11231151
Biological ProcessGO:0040007growth WBGene00002248IMPWormWB:WBPaper00006395|PMID:14551910
Biological ProcessGO:0040007growth WBGene00002248IMPWormWB:WBPaper00006014|PMID:12783803
Biological ProcessGO:0002119larval development (sensu Nematoda) WBGene00002248IMPWormWB:WBPaper00004651|PMID:11231151
Biological ProcessGO:0002119larval development (sensu Nematoda) WBGene00002248IMPWormWB:WBPaper00006395|PMID:14551910
Biological ProcessGO:0002119larval development (sensu Nematoda) WBGene00002248IMPWormWB:WBPaper00006014|PMID:12783803
Biological ProcessGO:0007626locomotory behavior WBGene00002248IMPWormWB:WBPaper00006395|PMID:14551910
Biological ProcessGO:0040018positive regulation of multicellular organism growth WBGene00002248IMPWormWB:WBPaper00006014|PMID:12783803
Biological ProcessGO:0032224positive regulation of synaptic transmission, cholinergic MGI:99912IMPMouseMGI:MGI:77287|PMID:8568931
Biological ProcessGO:0040032post-embryonic body morphogenesis WBGene00002248IMPWormWB:WBPaper00006014|PMID:12783803