| Category | ID | Term | DB Object | Evidence | Organism | Reference |
|---|---|---|---|---|---|---|
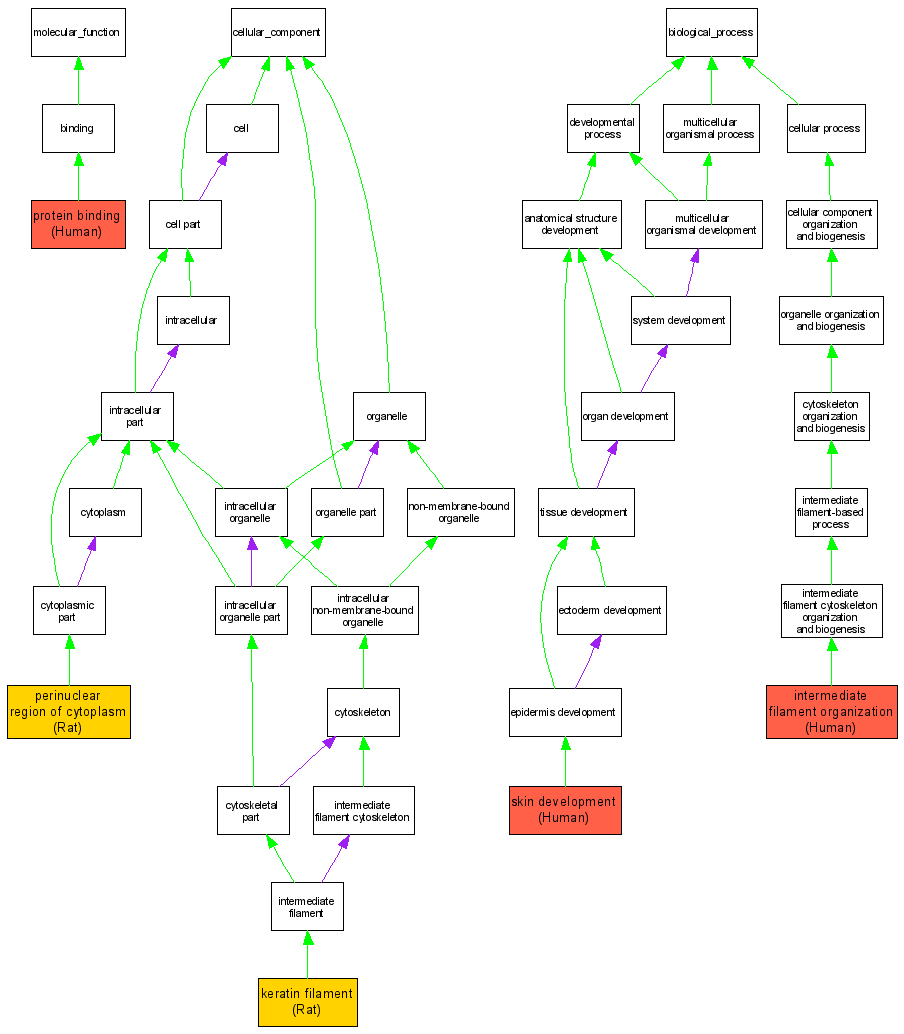
| Molecular Function | GO:0005515 | protein binding | P35527 | IPI | Human | PMID:17373842 |
| Cellular Component | GO:0045095 | keratin filament | RGD:628785 | IDA | Rat | RGD:633128|PMID:11071770 |
| Cellular Component | GO:0048471 | perinuclear region of cytoplasm | RGD:628785 | IDA | Rat | RGD:633128|PMID:11071770 |
| Biological Process | GO:0045109 | intermediate filament organization | P35527 | IMP | Human | PMID:10218578 |
| Biological Process | GO:0043588 | skin development | P35527 | IDA | Human | PMID:7507869 |